HOME   LIST
‹–   –›

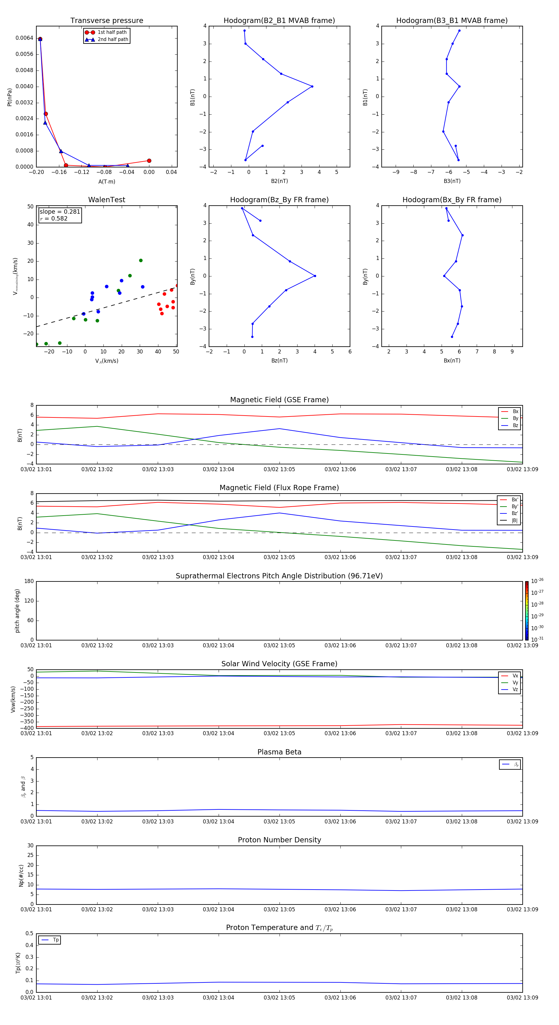
Flux Rope in 2003

Flux Rope Event 2003-03-02 13:01 ~ 2003-03-02 13:09 (9 minutes)


plot