HOME   LIST
‹–   –›

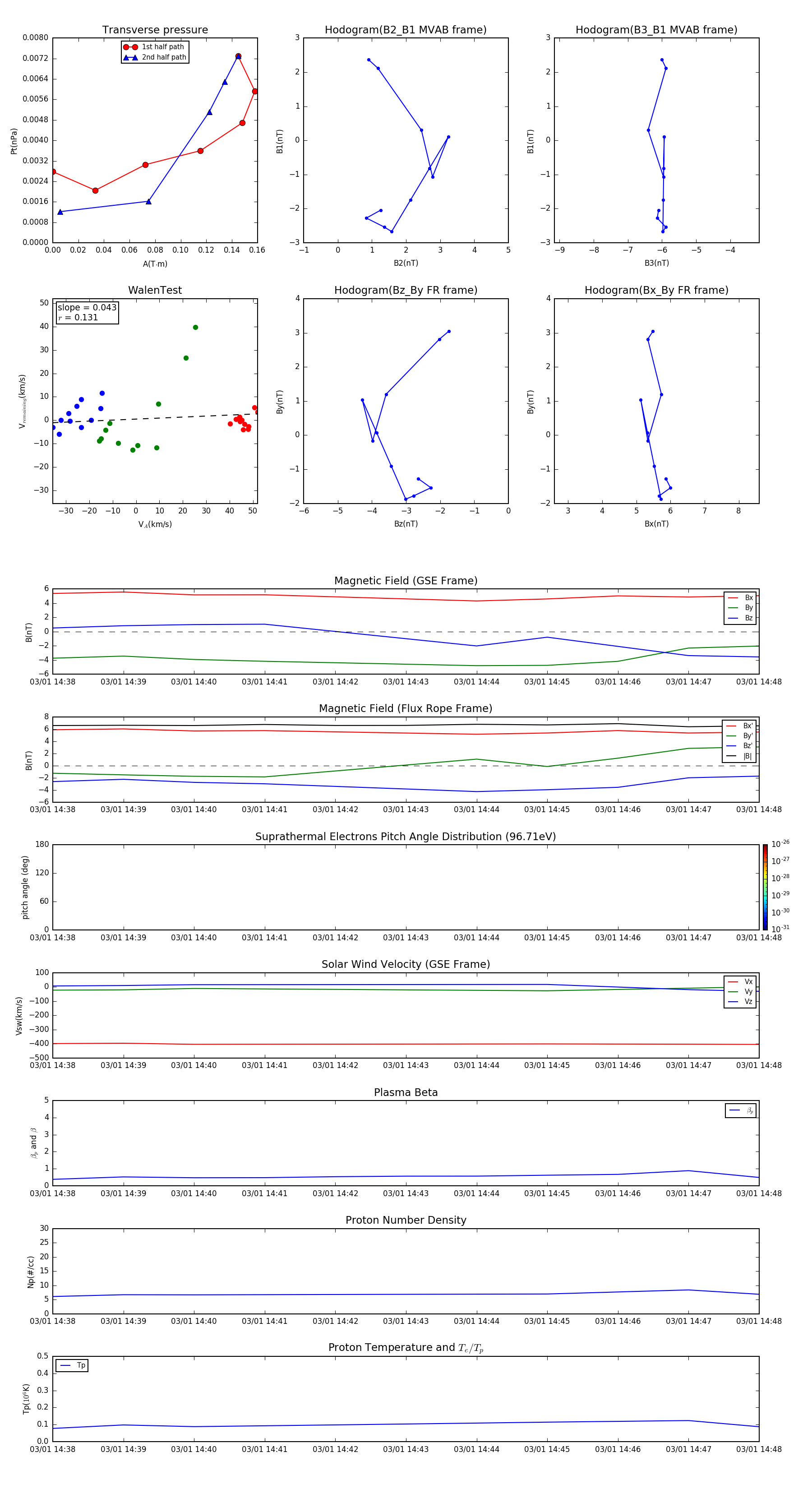
Flux Rope in 2003

Flux Rope Event 2003-03-01 14:38 ~ 2003-03-01 14:48 (11 minutes)


plot