HOME   LIST
‹–   –›

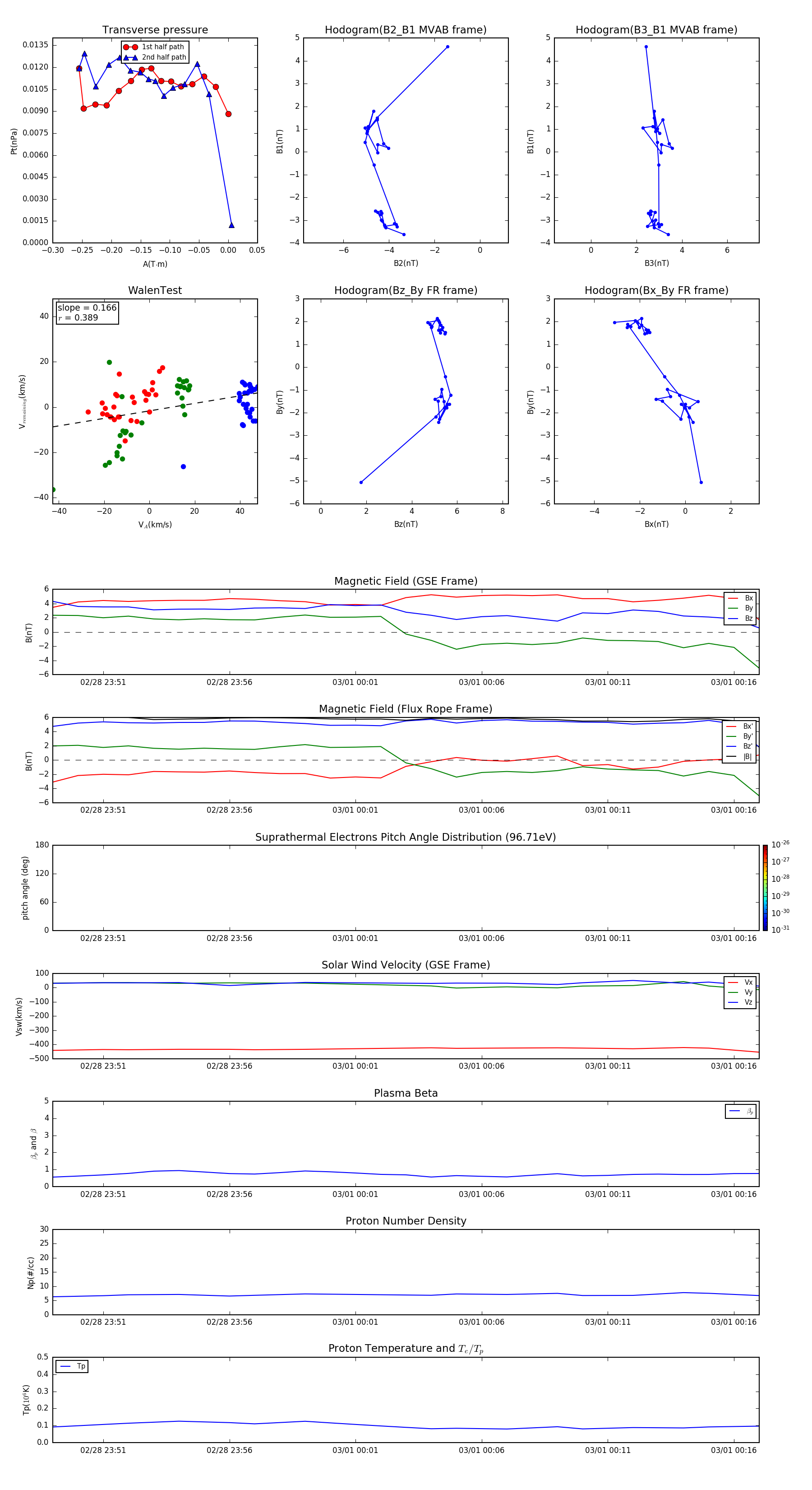
Flux Rope in 2003

Flux Rope Event 2003-02-28 23:49 ~ 2003-03-01 00:17 (29 minutes)


plot