HOME   LIST
‹–   –›

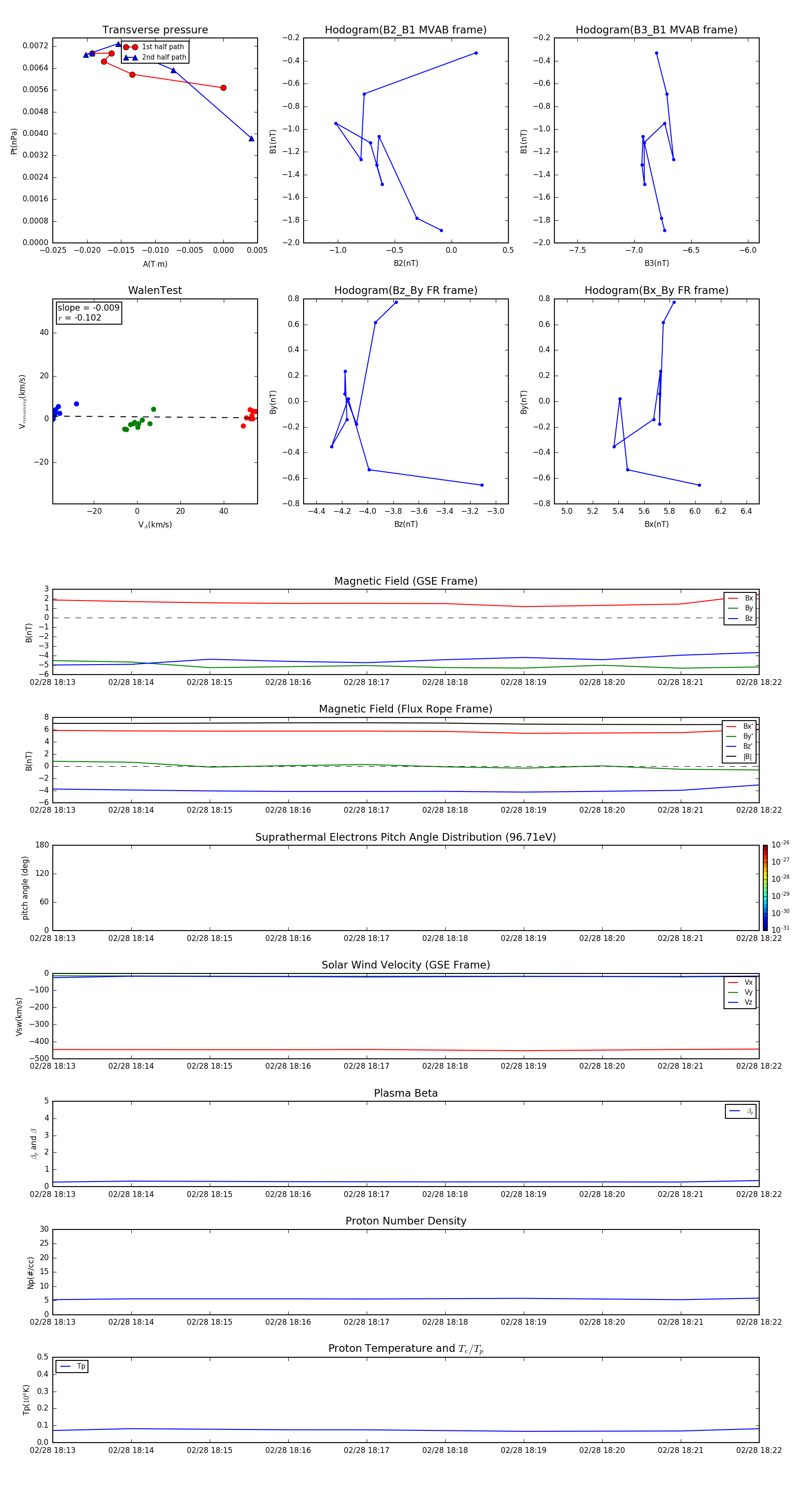
Flux Rope in 2003

Flux Rope Event 2003-02-28 18:13 ~ 2003-02-28 18:22 (10 minutes)


plot