HOME   LIST
‹–   –›

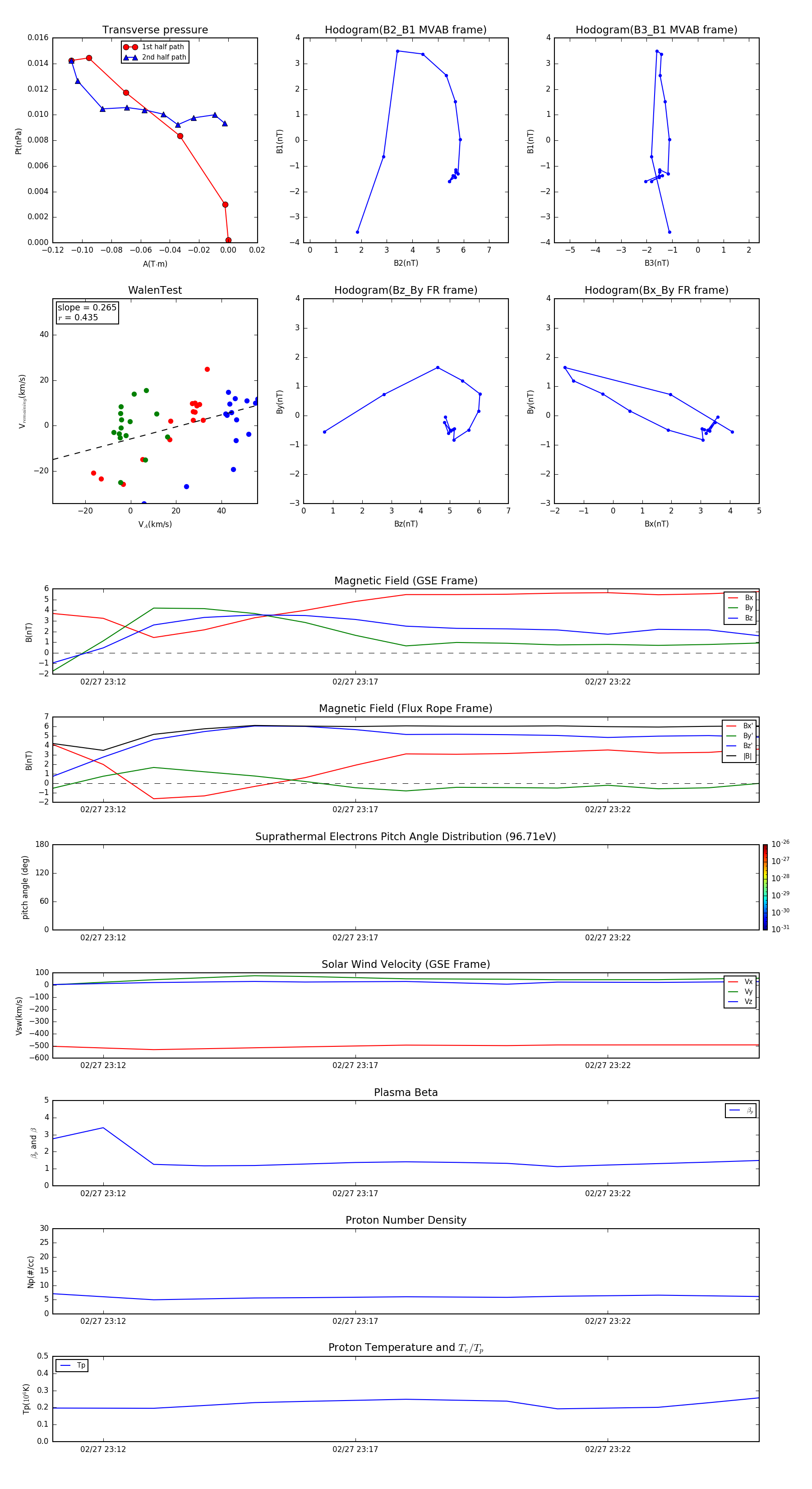
Flux Rope in 2003

Flux Rope Event 2003-02-27 23:11 ~ 2003-02-27 23:25 (15 minutes)


plot