HOME   LIST
‹–   –›

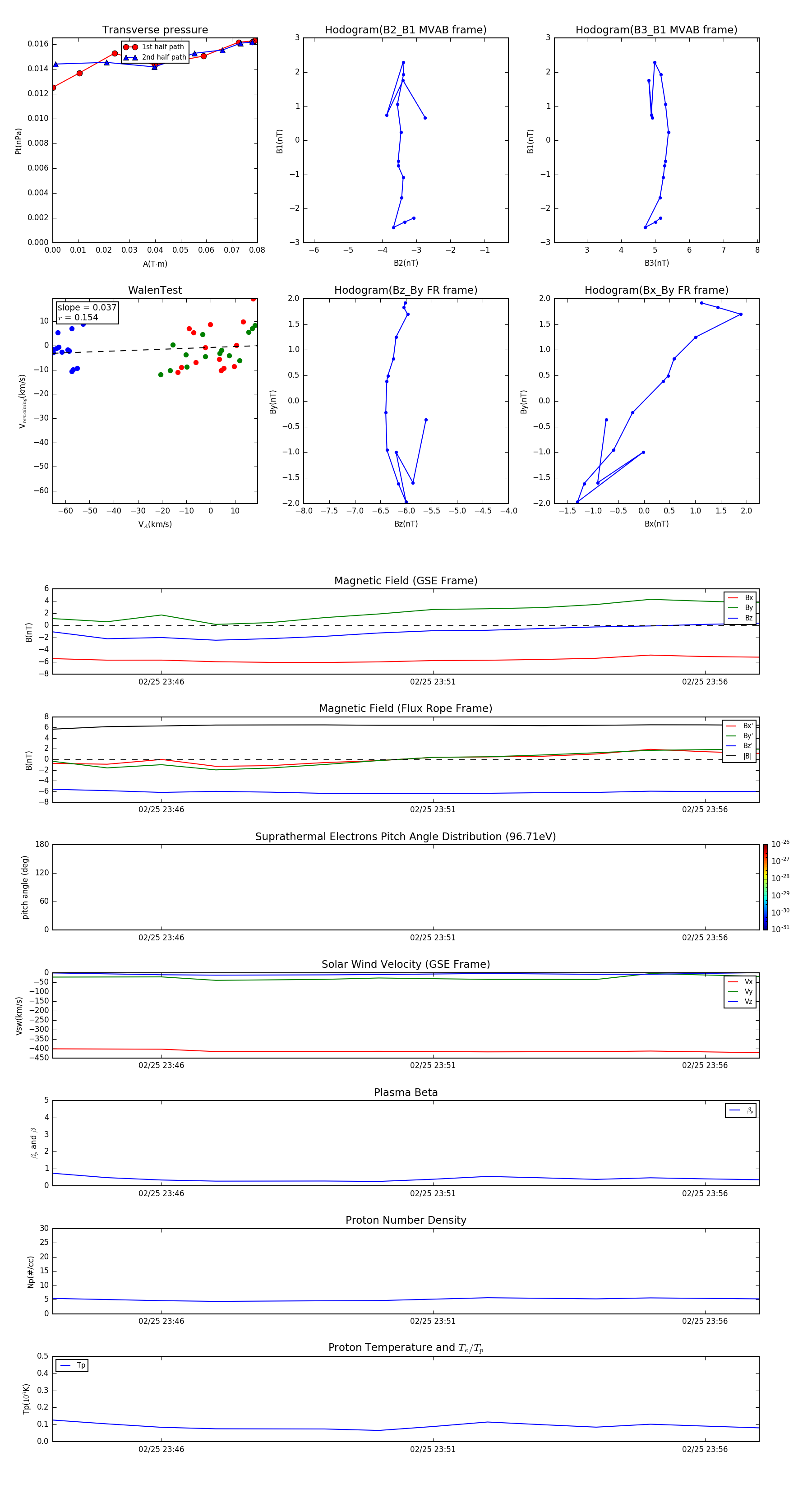
Flux Rope in 2003

Flux Rope Event 2003-02-25 23:44 ~ 2003-02-25 23:57 (14 minutes)


plot