HOME   LIST
‹–   –›

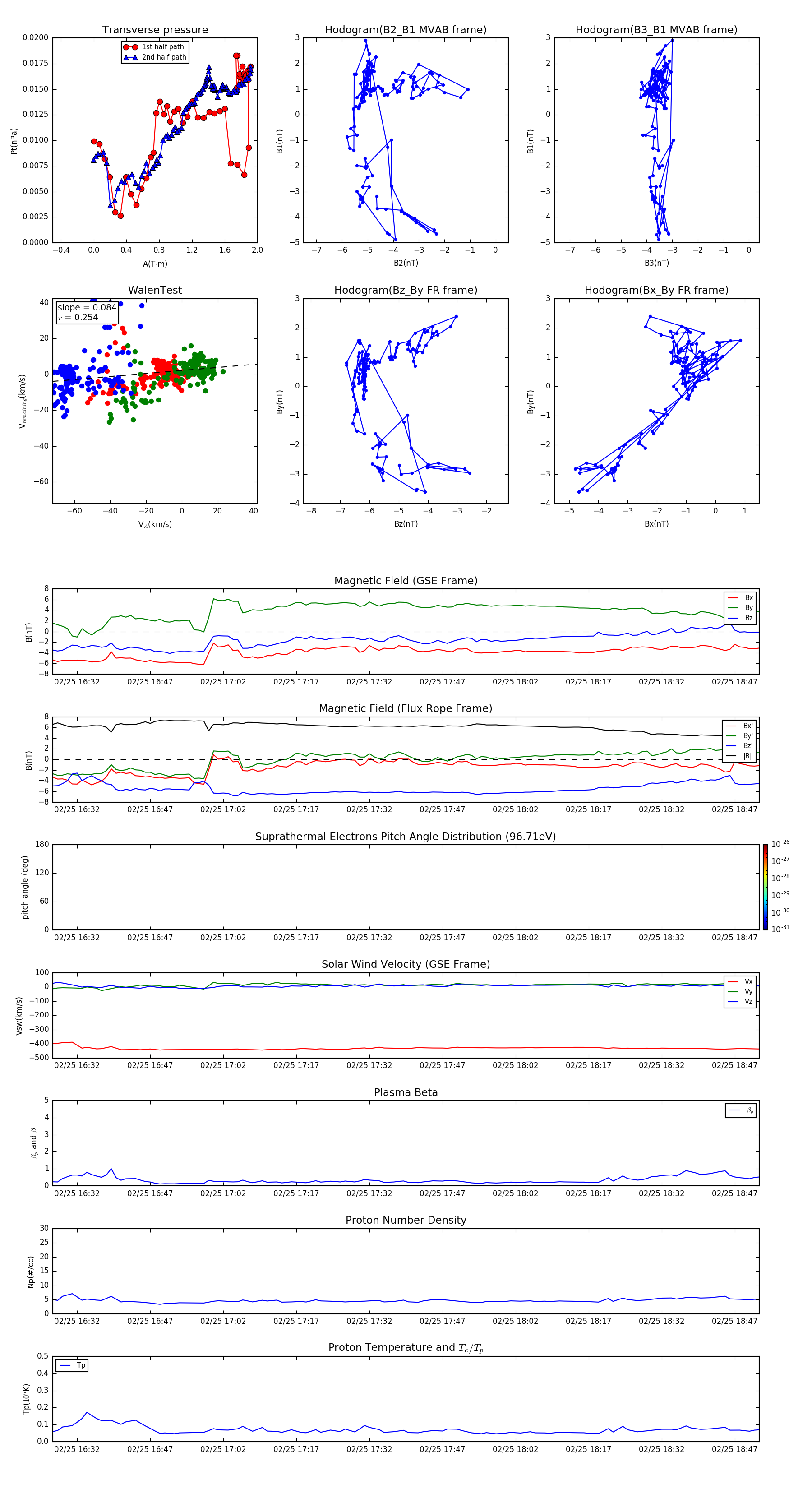
Flux Rope in 2003

Flux Rope Event 2003-02-25 16:27 ~ 2003-02-25 18:52 (146 minutes)


plot