HOME   LIST
‹–   –›

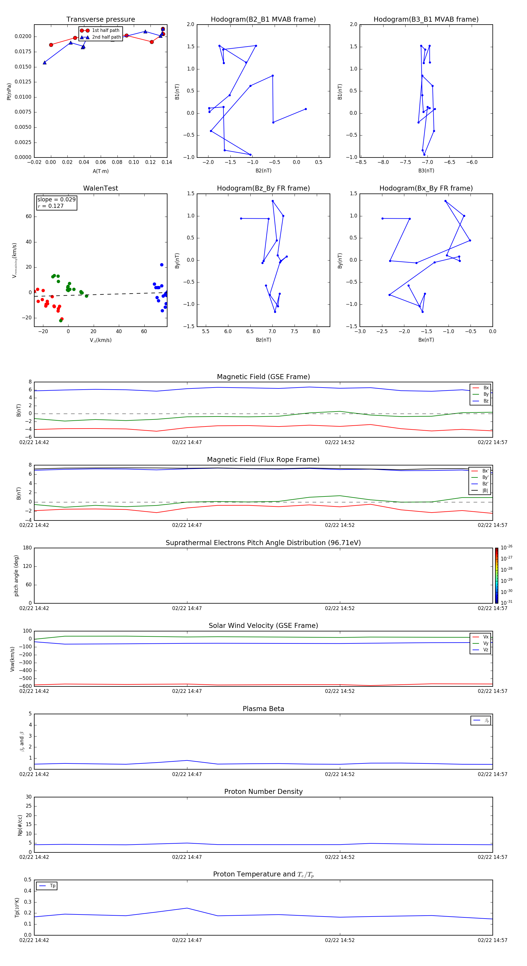
Flux Rope in 2003

Flux Rope Event 2003-02-22 14:42 ~ 2003-02-22 14:57 (16 minutes)


plot