HOME   LIST
‹–   –›

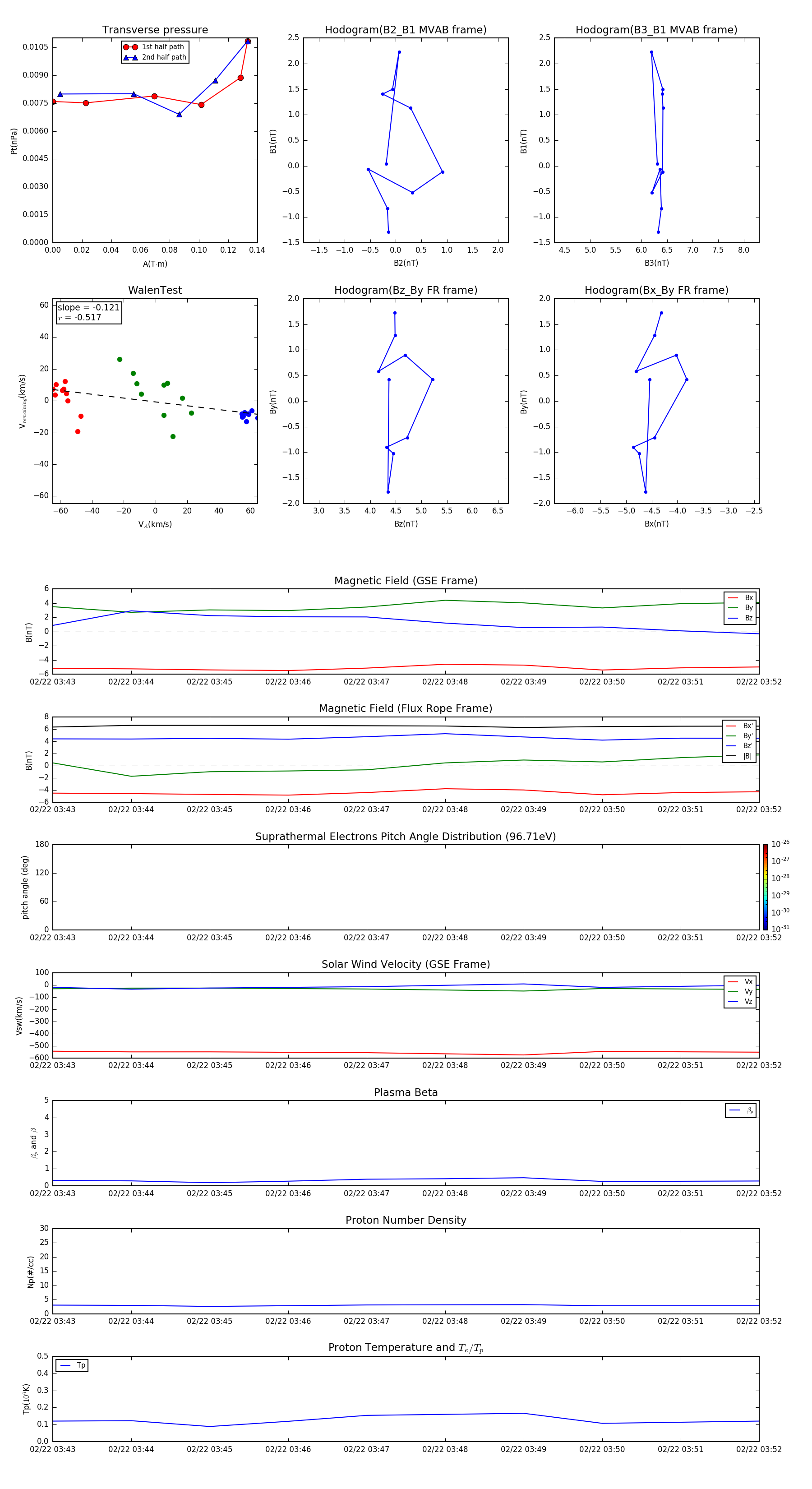
Flux Rope in 2003

Flux Rope Event 2003-02-22 03:43 ~ 2003-02-22 03:52 (10 minutes)


plot