HOME   LIST
‹–   –›

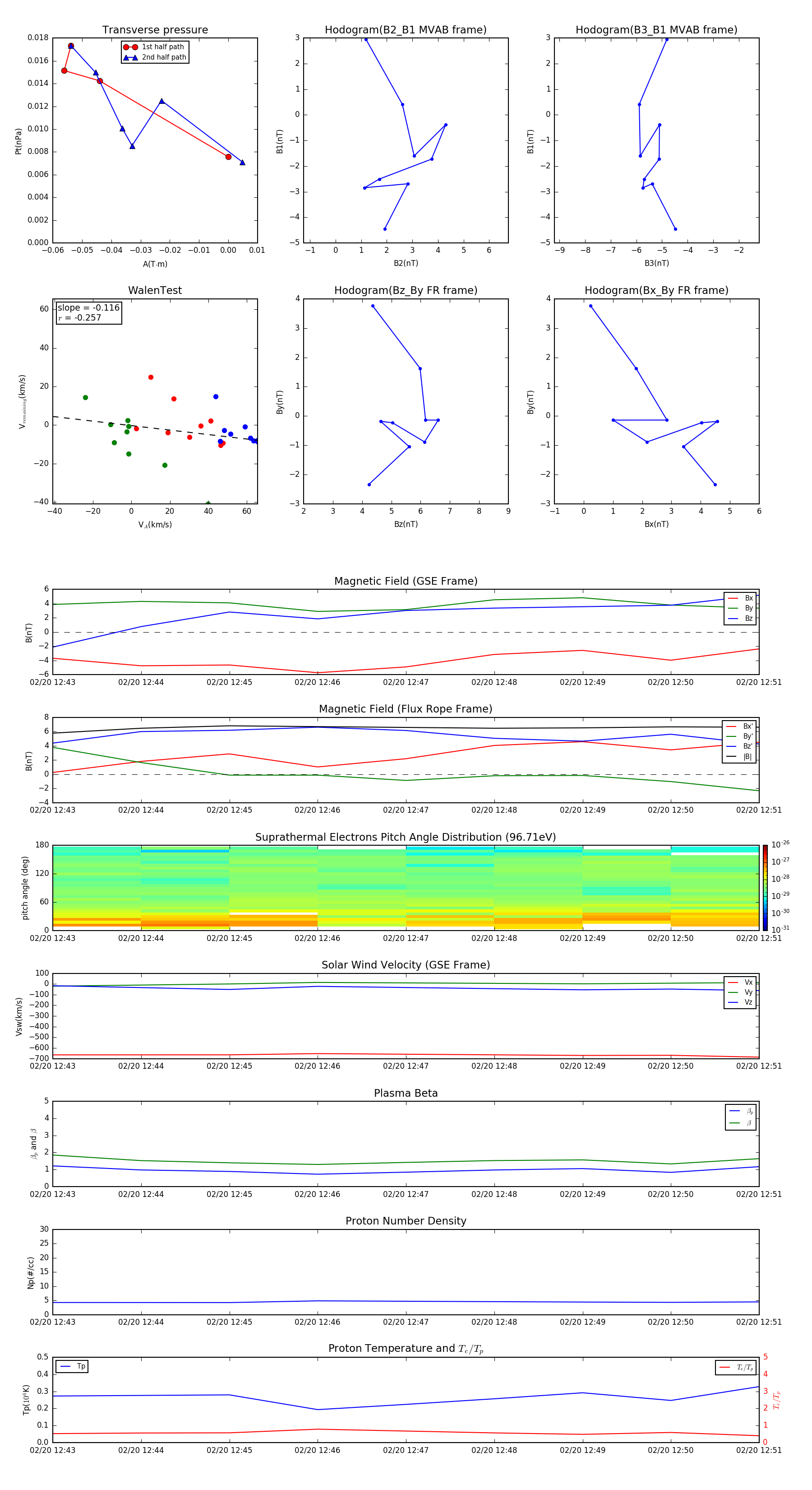
Flux Rope in 2003

Flux Rope Event 2003-02-20 12:43 ~ 2003-02-20 12:51 (9 minutes)


plot