HOME   LIST
‹–   –›

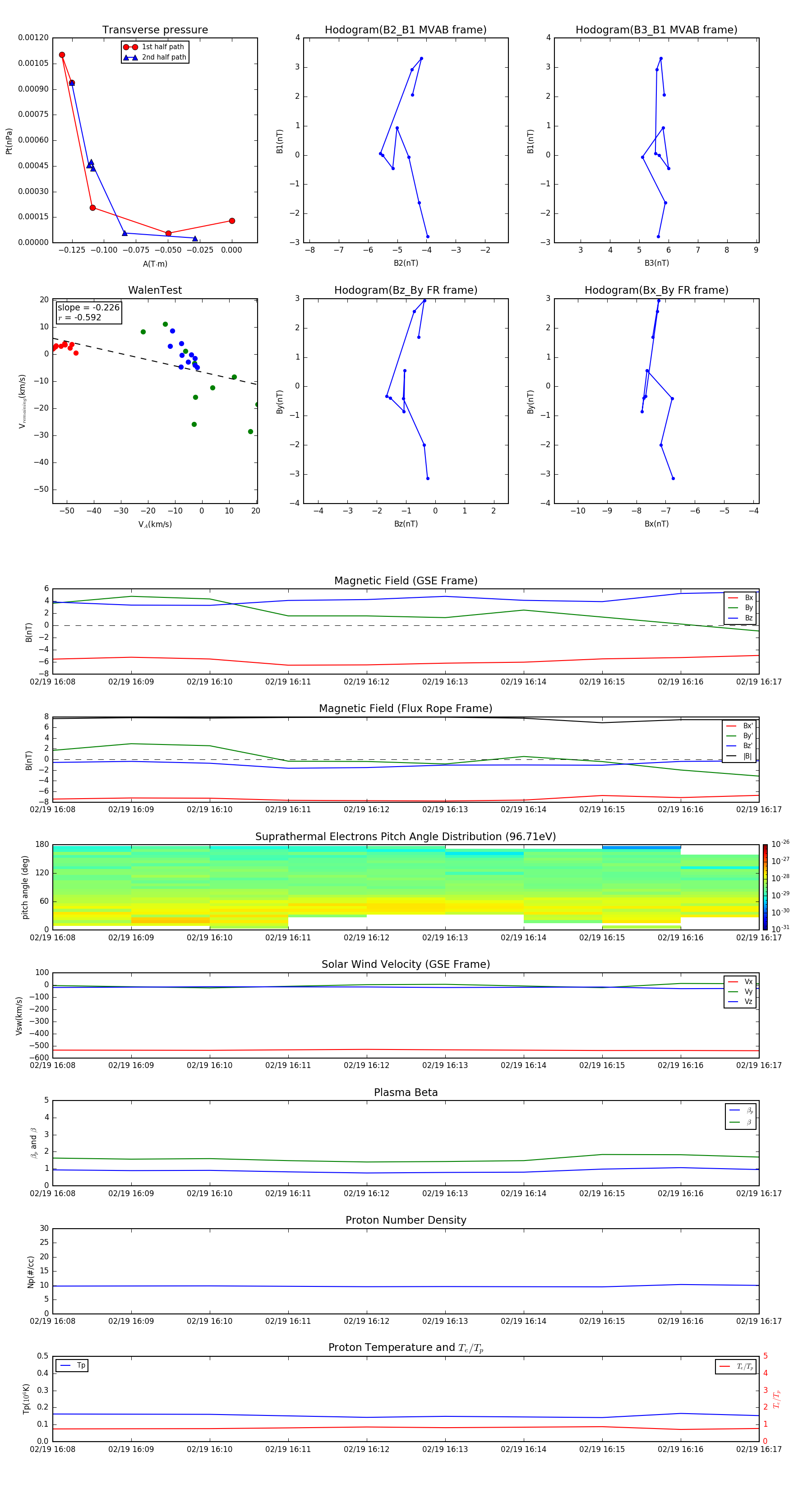
Flux Rope in 2003

Flux Rope Event 2003-02-19 16:08 ~ 2003-02-19 16:17 (10 minutes)


plot