HOME   LIST
‹–   –›

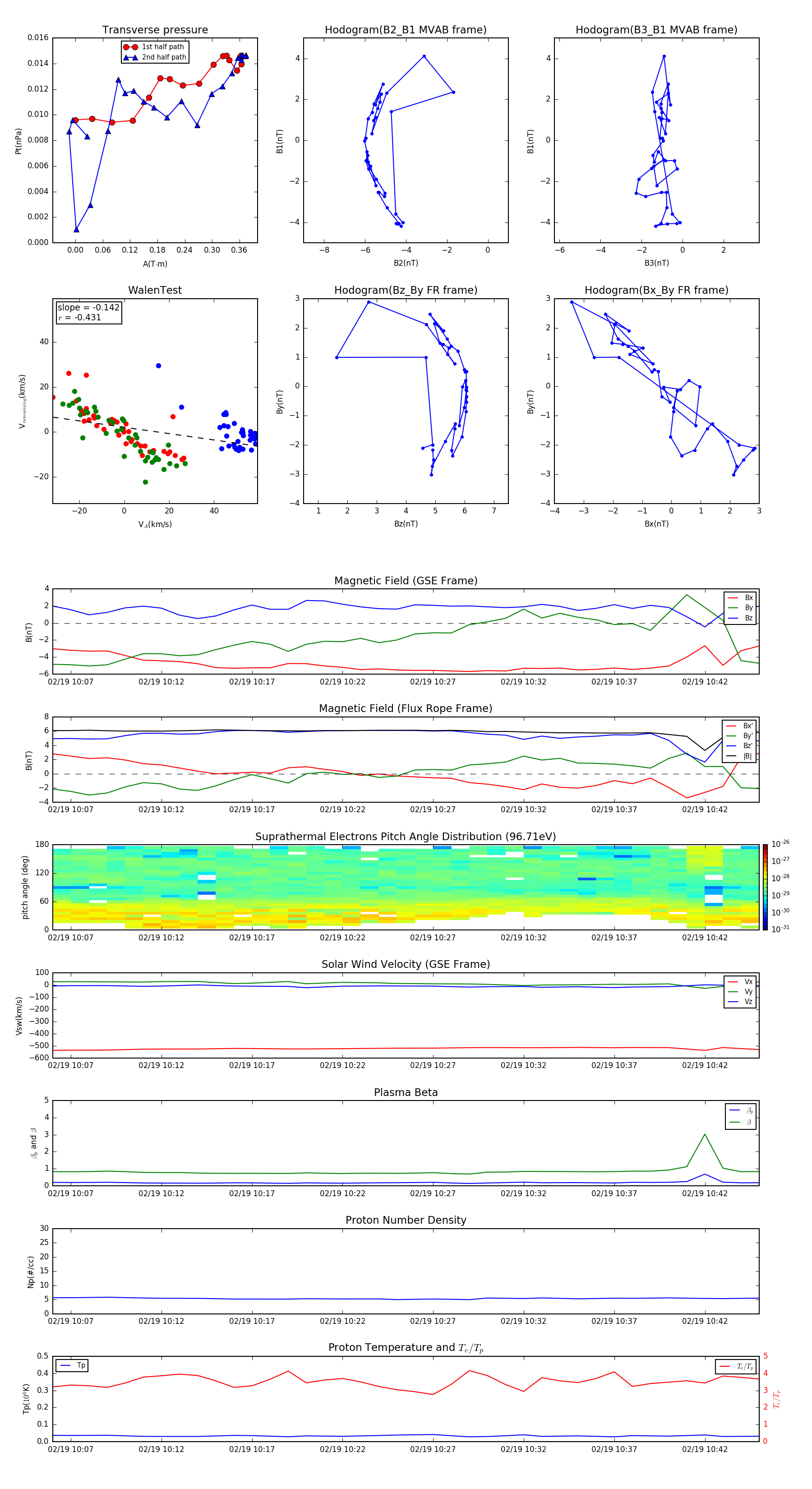
Flux Rope in 2003

Flux Rope Event 2003-02-19 10:06 ~ 2003-02-19 10:45 (40 minutes)


plot