HOME   LIST
‹–   –›

Flux Rope in 2003

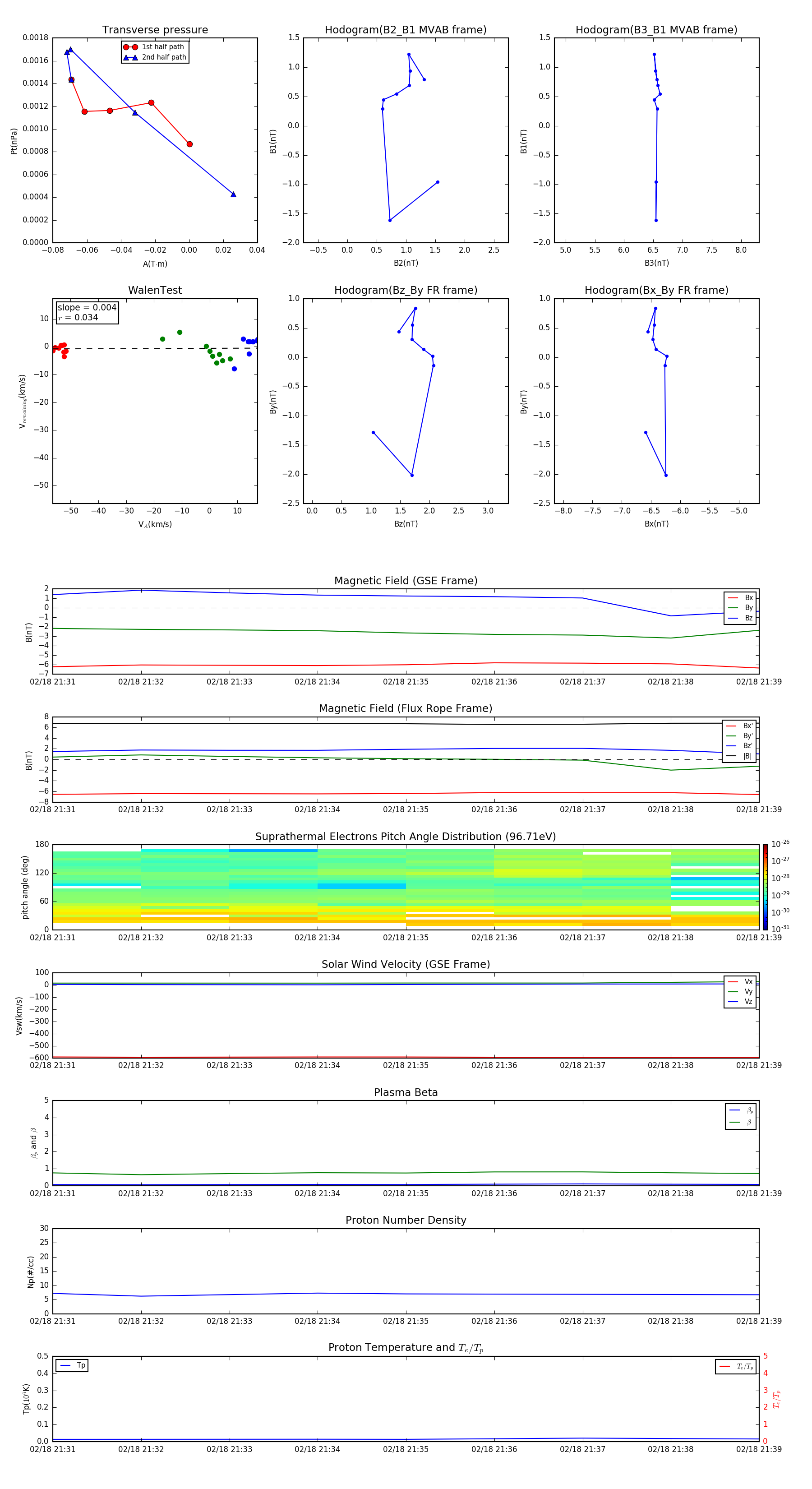
Flux Rope Event 2003-02-18 21:31 ~ 2003-02-18 21:39 (9 minutes)


plot