HOME   LIST
‹–   –›

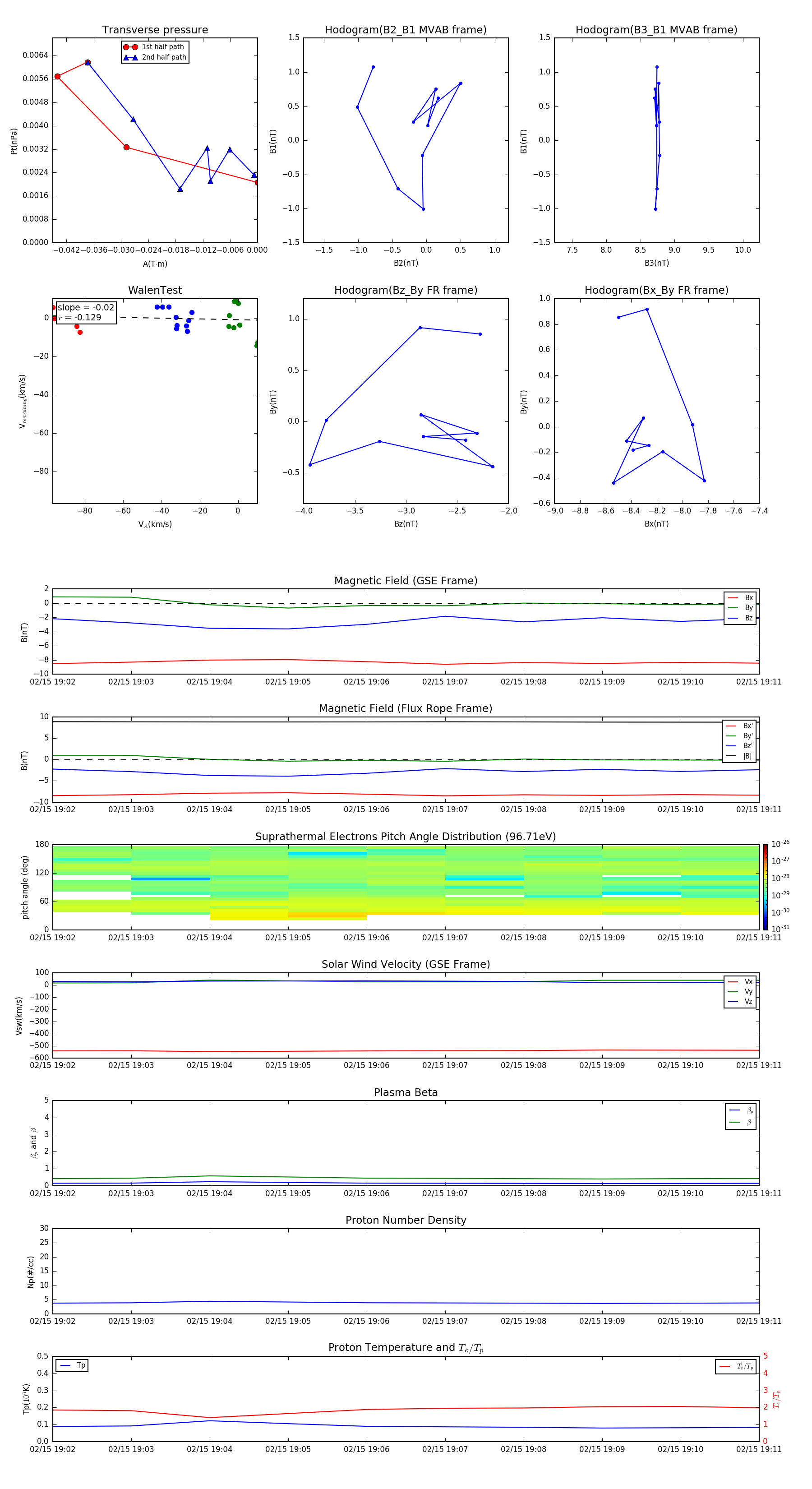
Flux Rope in 2003

Flux Rope Event 2003-02-15 19:02 ~ 2003-02-15 19:11 (10 minutes)


plot