HOME   LIST
‹–   –›

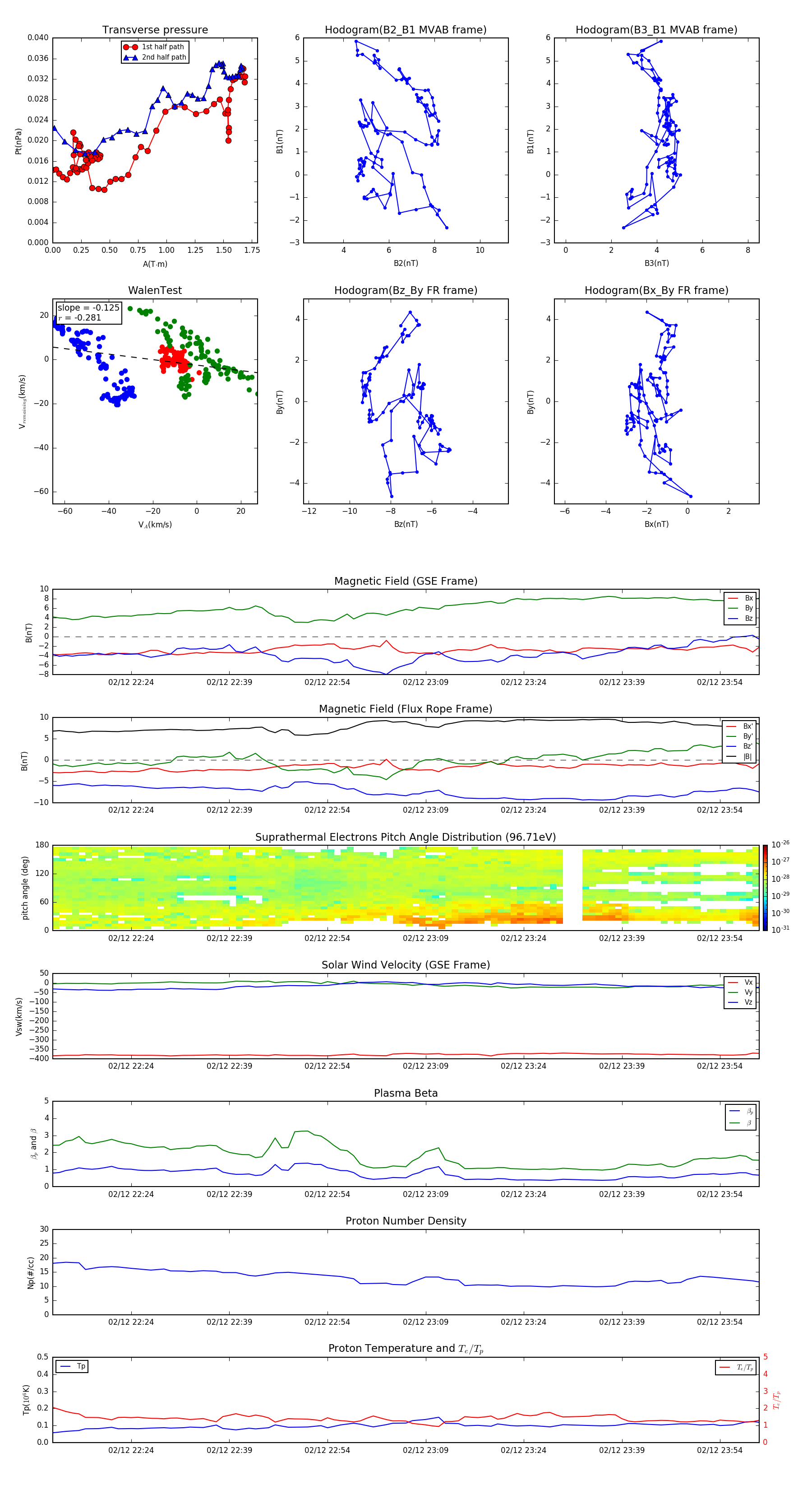
Flux Rope in 2003

Flux Rope Event 2003-02-12 22:12 ~ 2003-02-13 00:00 (109 minutes)


plot