HOME   LIST
‹–   –›

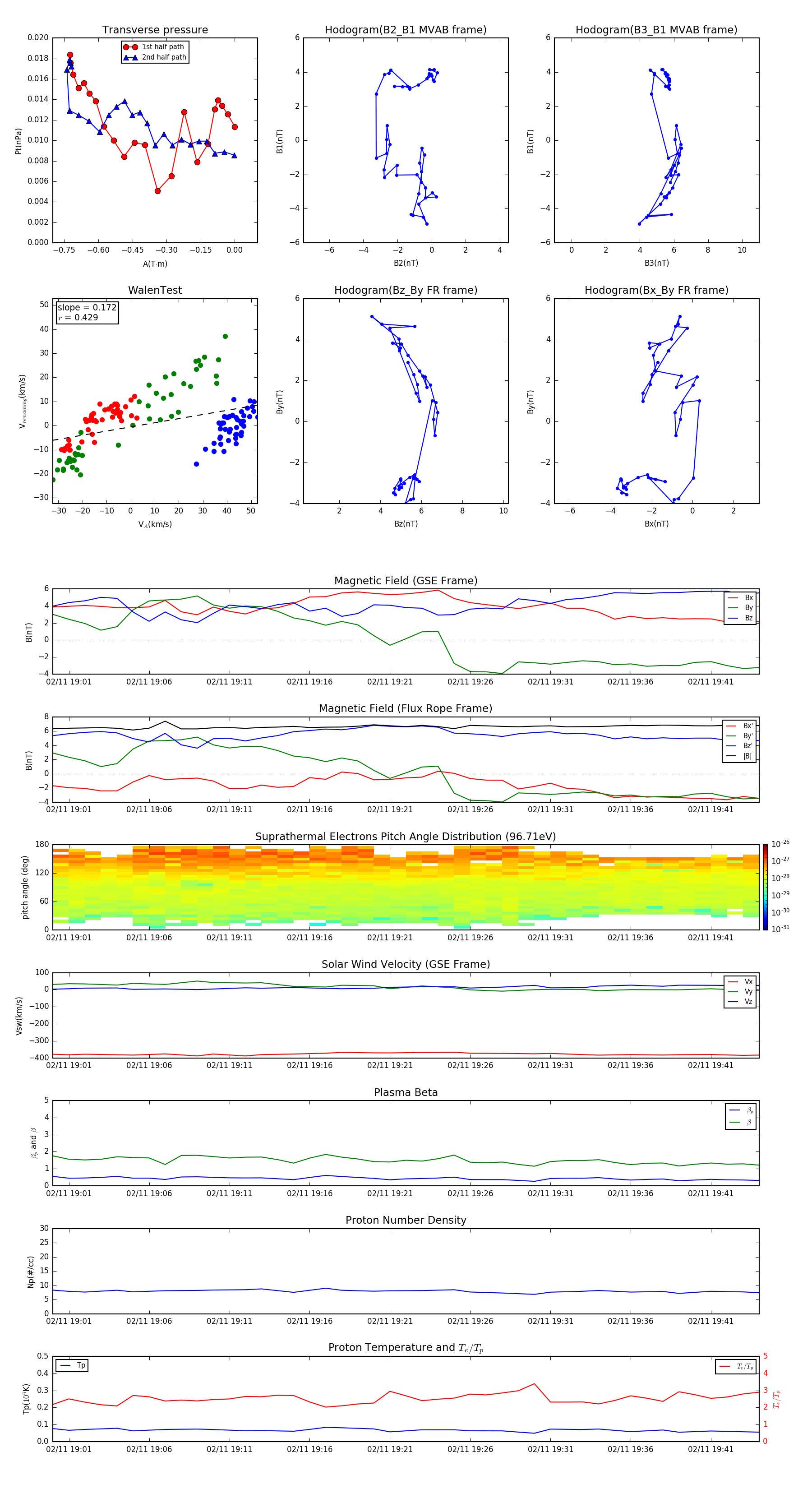
Flux Rope in 2003

Flux Rope Event 2003-02-11 19:00 ~ 2003-02-11 19:44 (45 minutes)


plot