HOME   LIST
‹–   –›

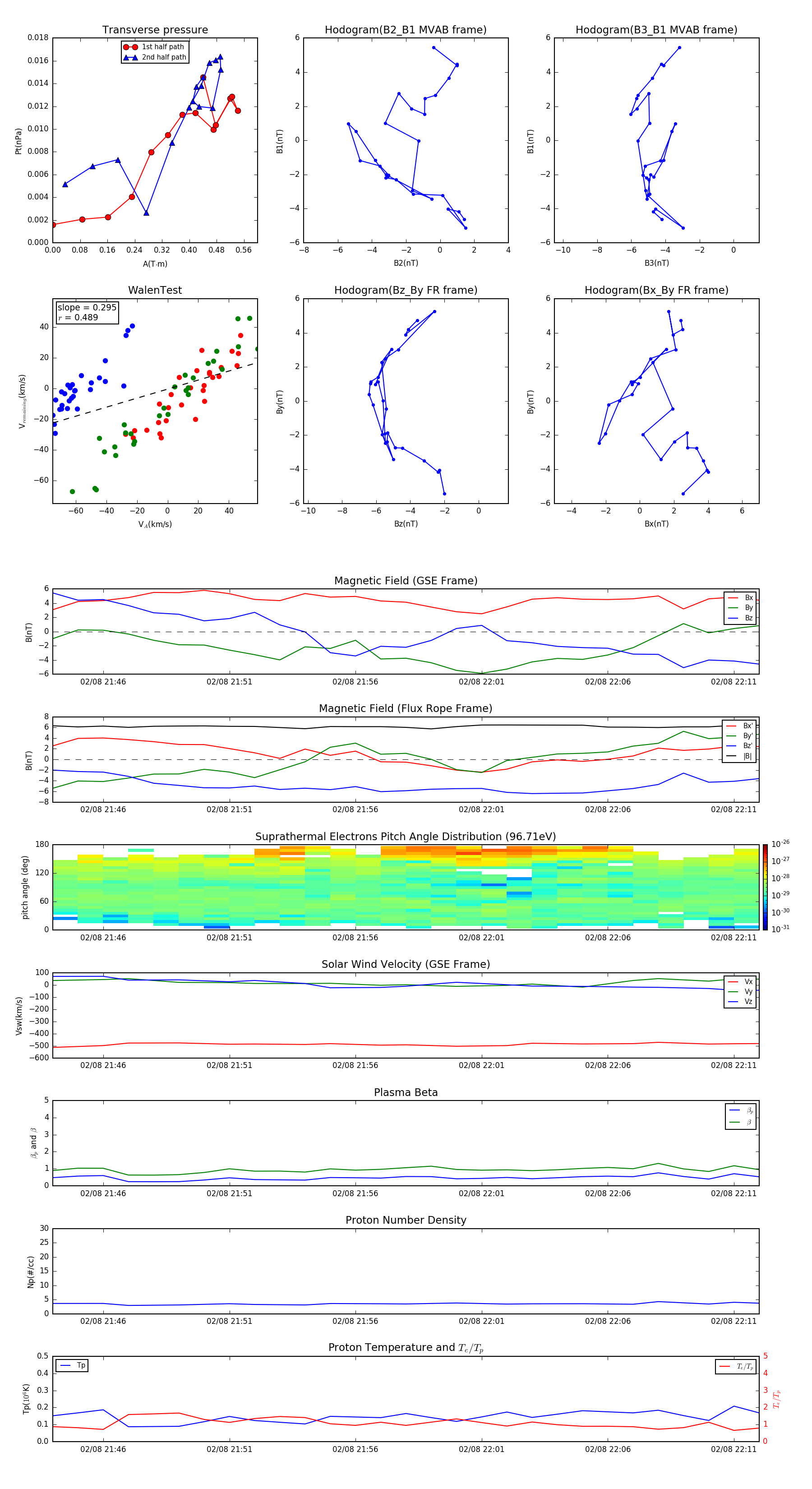
Flux Rope in 2003

Flux Rope Event 2003-02-08 21:44 ~ 2003-02-08 22:12 (29 minutes)


plot