HOME   LIST
‹–   –›

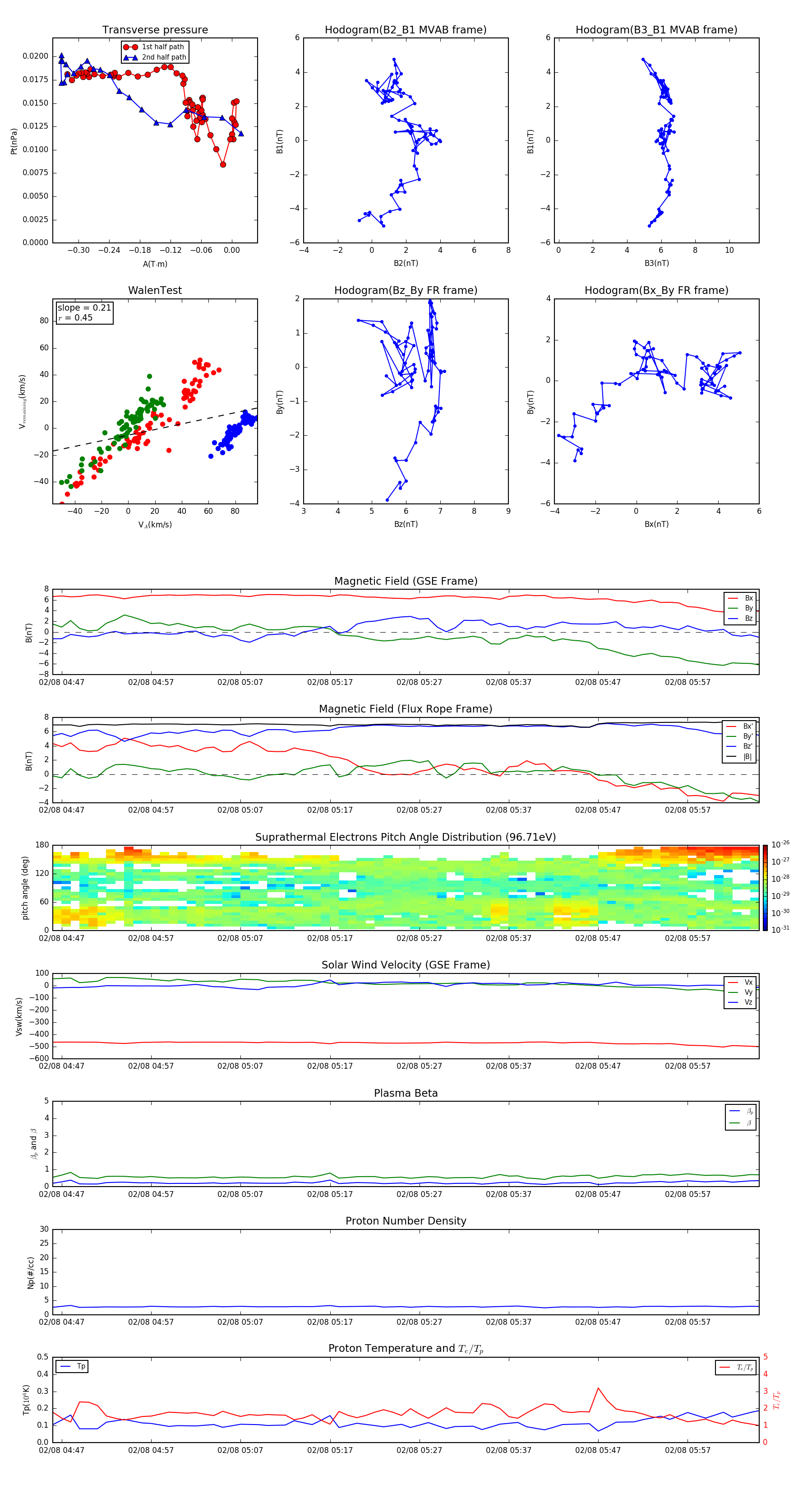
Flux Rope in 2003

Flux Rope Event 2003-02-08 04:46 ~ 2003-02-08 06:05 (80 minutes)


plot