HOME   LIST
‹–   –›

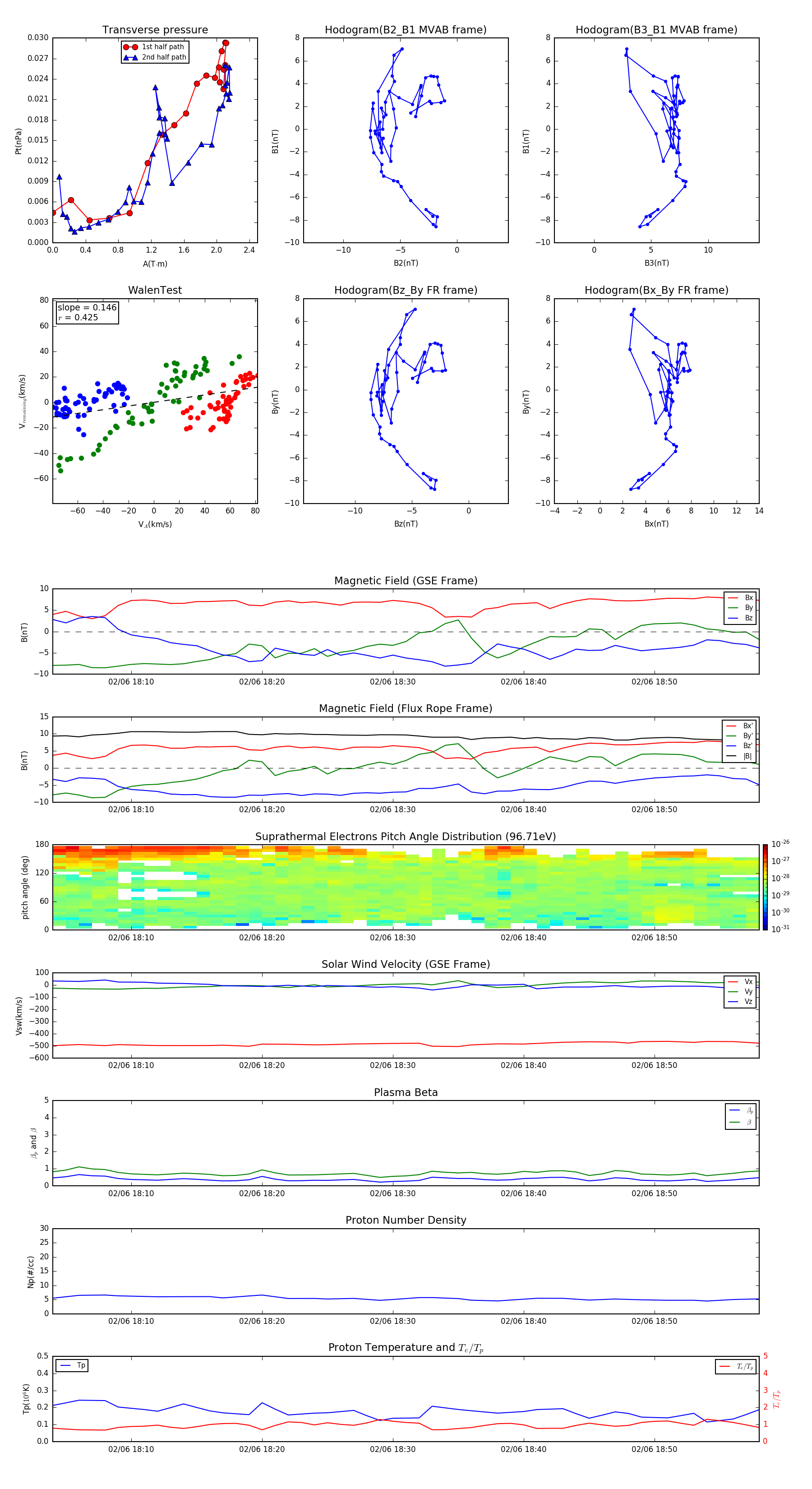
Flux Rope in 2003

Flux Rope Event 2003-02-06 18:04 ~ 2003-02-06 18:58 (55 minutes)


plot