HOME   LIST
‹–   –›

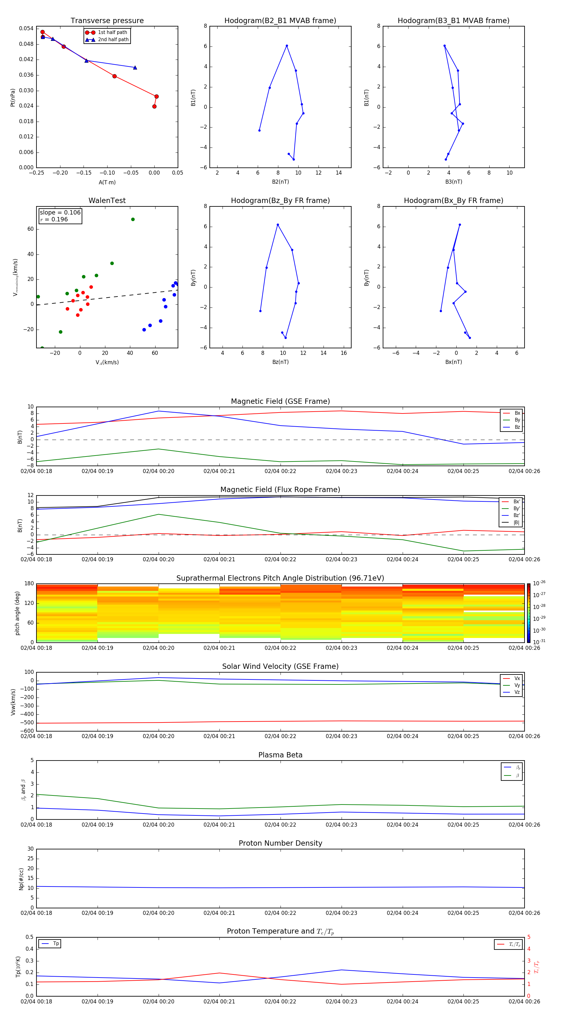
Flux Rope in 2003

Flux Rope Event 2003-02-04 00:18 ~ 2003-02-04 00:26 (9 minutes)


plot