HOME   LIST
‹–   –›

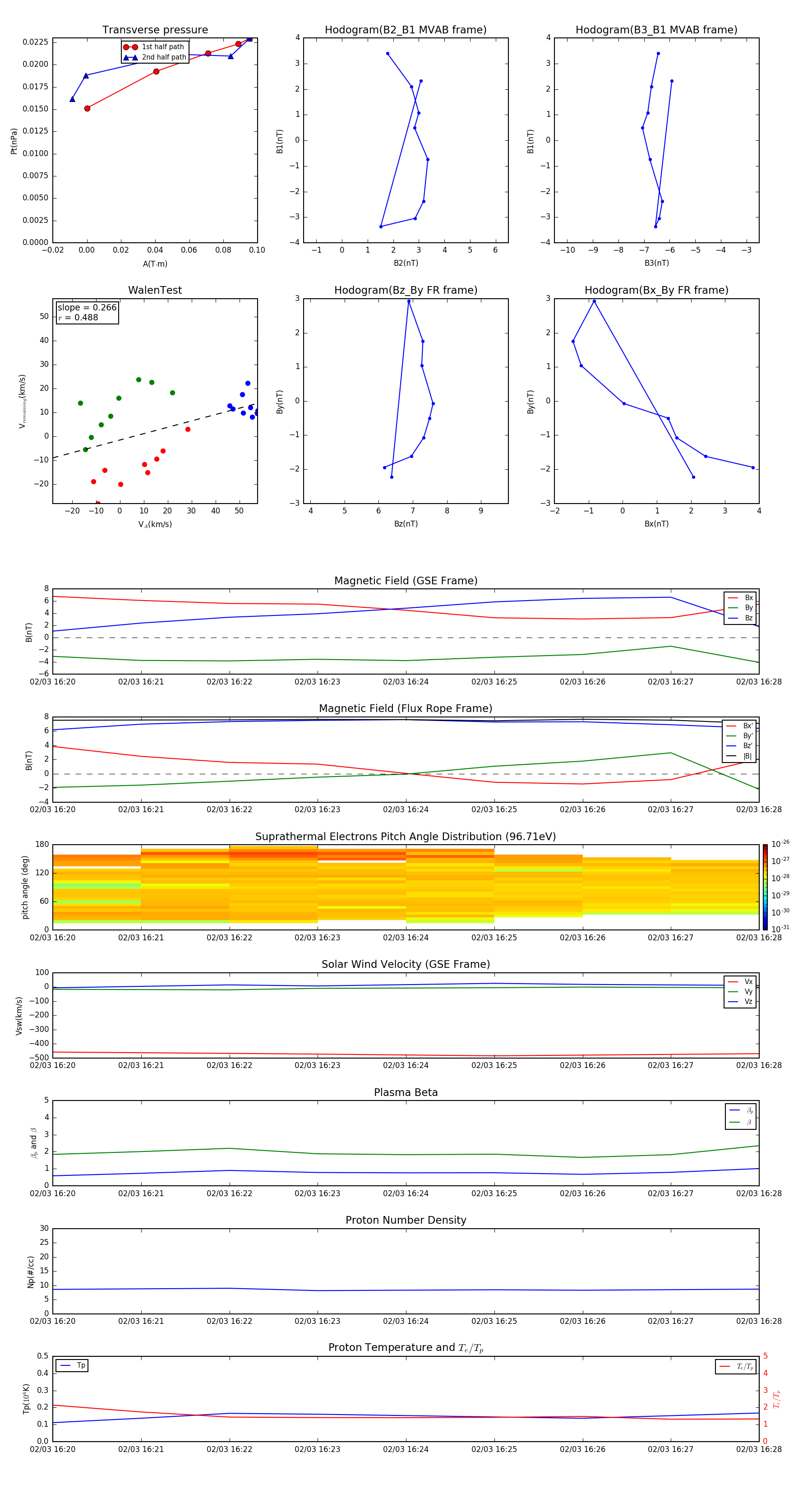
Flux Rope in 2003

Flux Rope Event 2003-02-03 16:20 ~ 2003-02-03 16:28 (9 minutes)


plot