HOME   LIST
‹–   –›

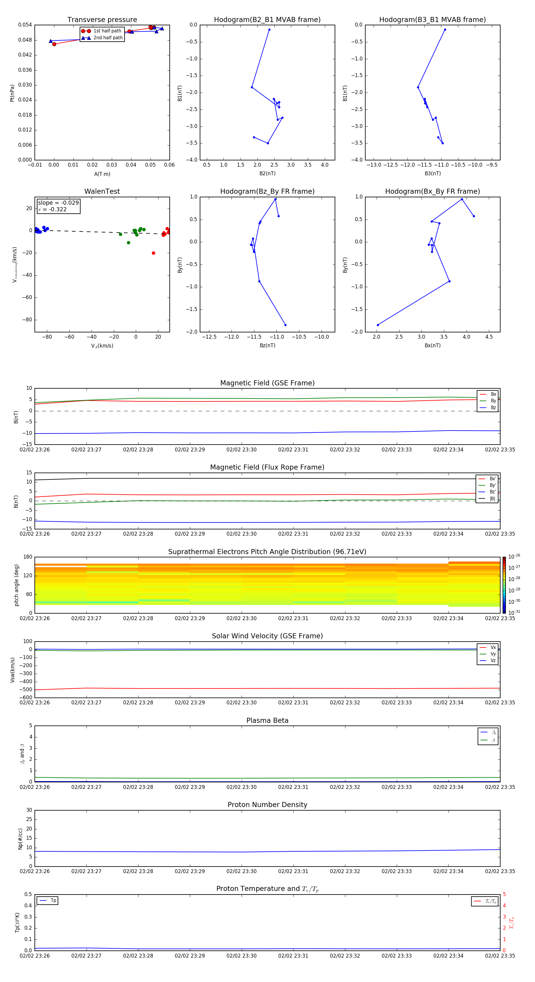
Flux Rope in 2003

Flux Rope Event 2003-02-02 23:26 ~ 2003-02-02 23:35 (10 minutes)


plot