HOME   LIST
‹–   –›

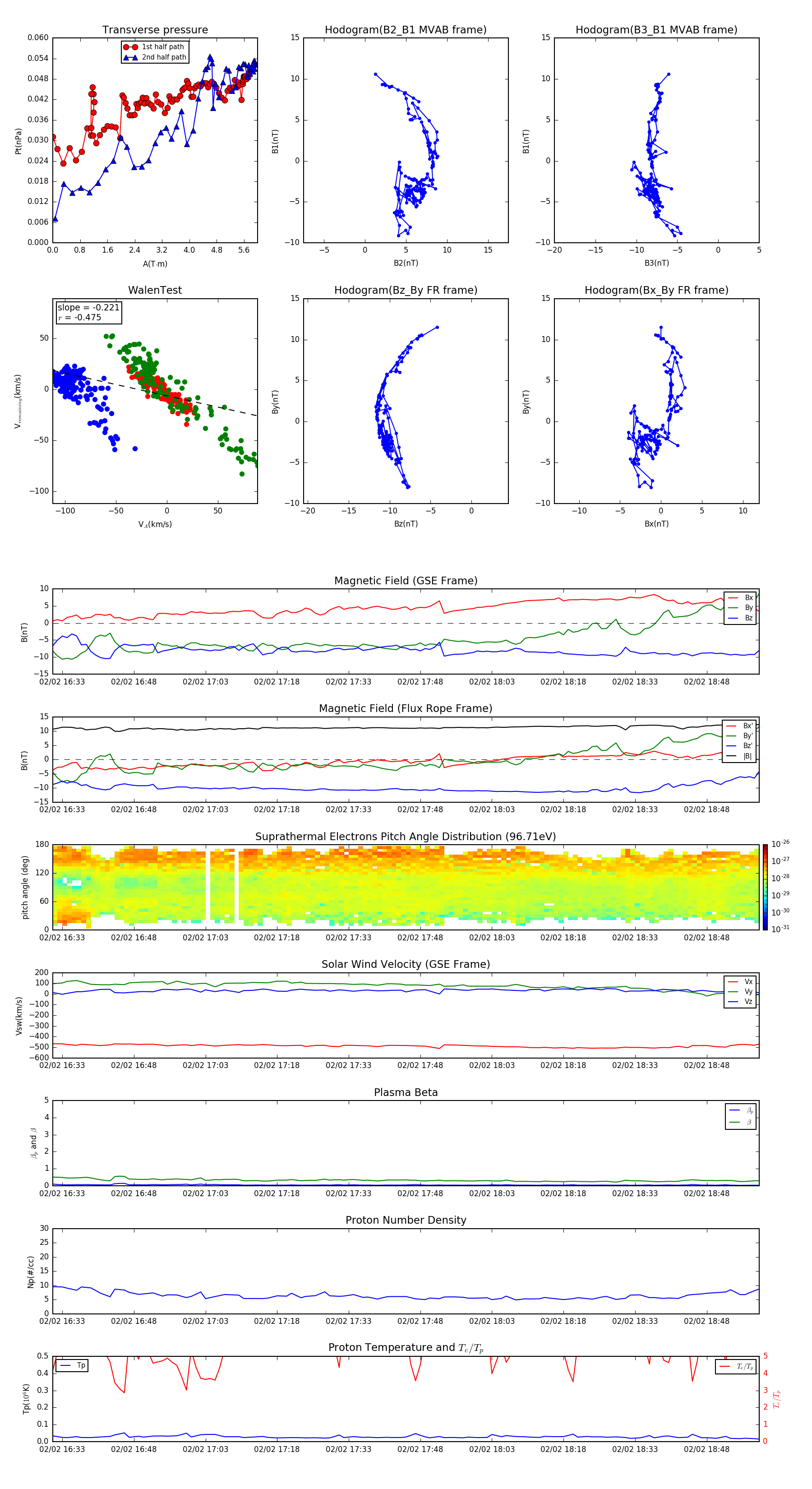
Flux Rope in 2003

Flux Rope Event 2003-02-02 16:31 ~ 2003-02-02 18:59 (149 minutes)


plot