HOME   LIST
‹–   –›

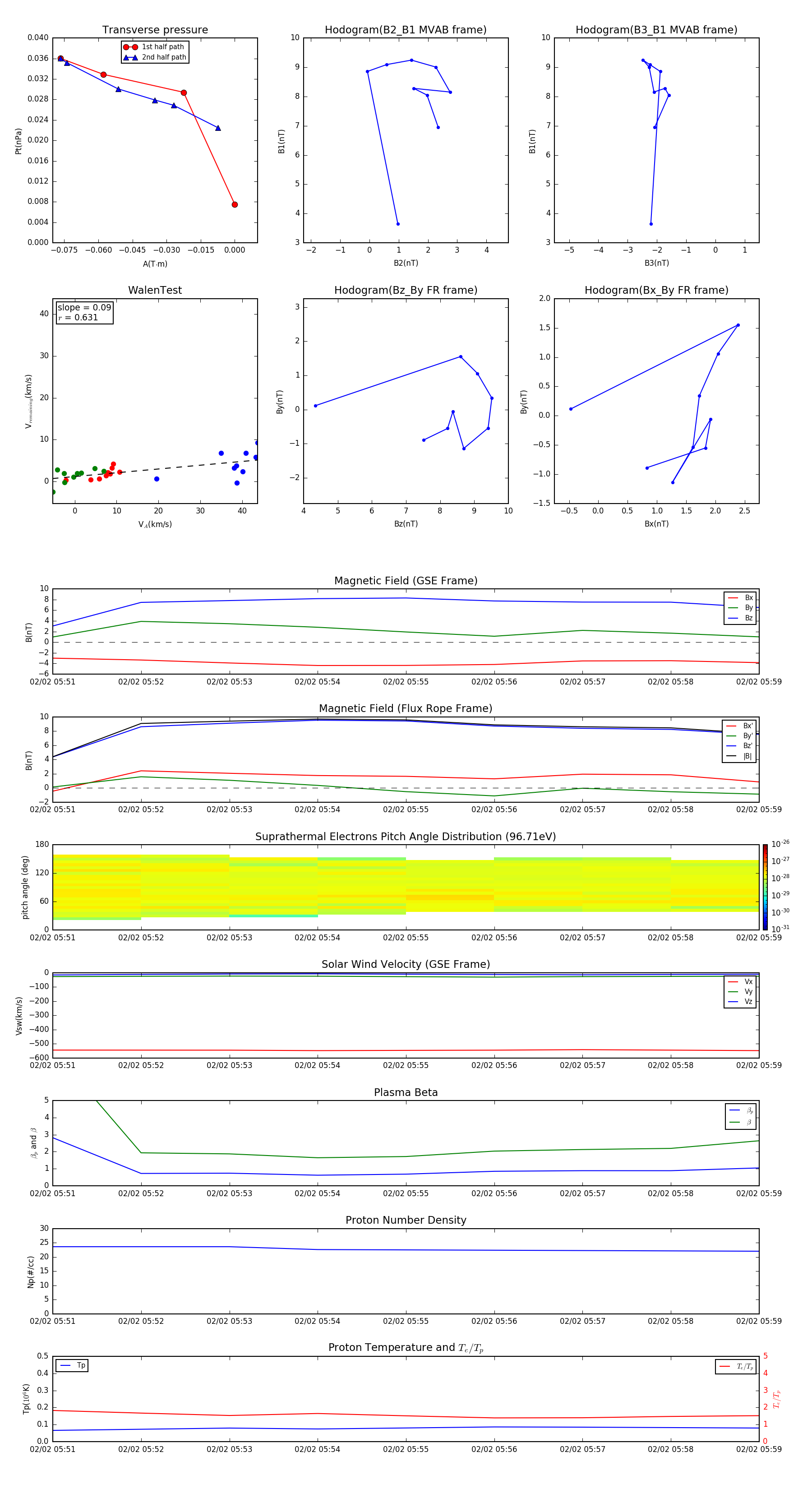
Flux Rope in 2003

Flux Rope Event 2003-02-02 05:51 ~ 2003-02-02 05:59 (9 minutes)


plot