HOME   LIST
‹–   –›

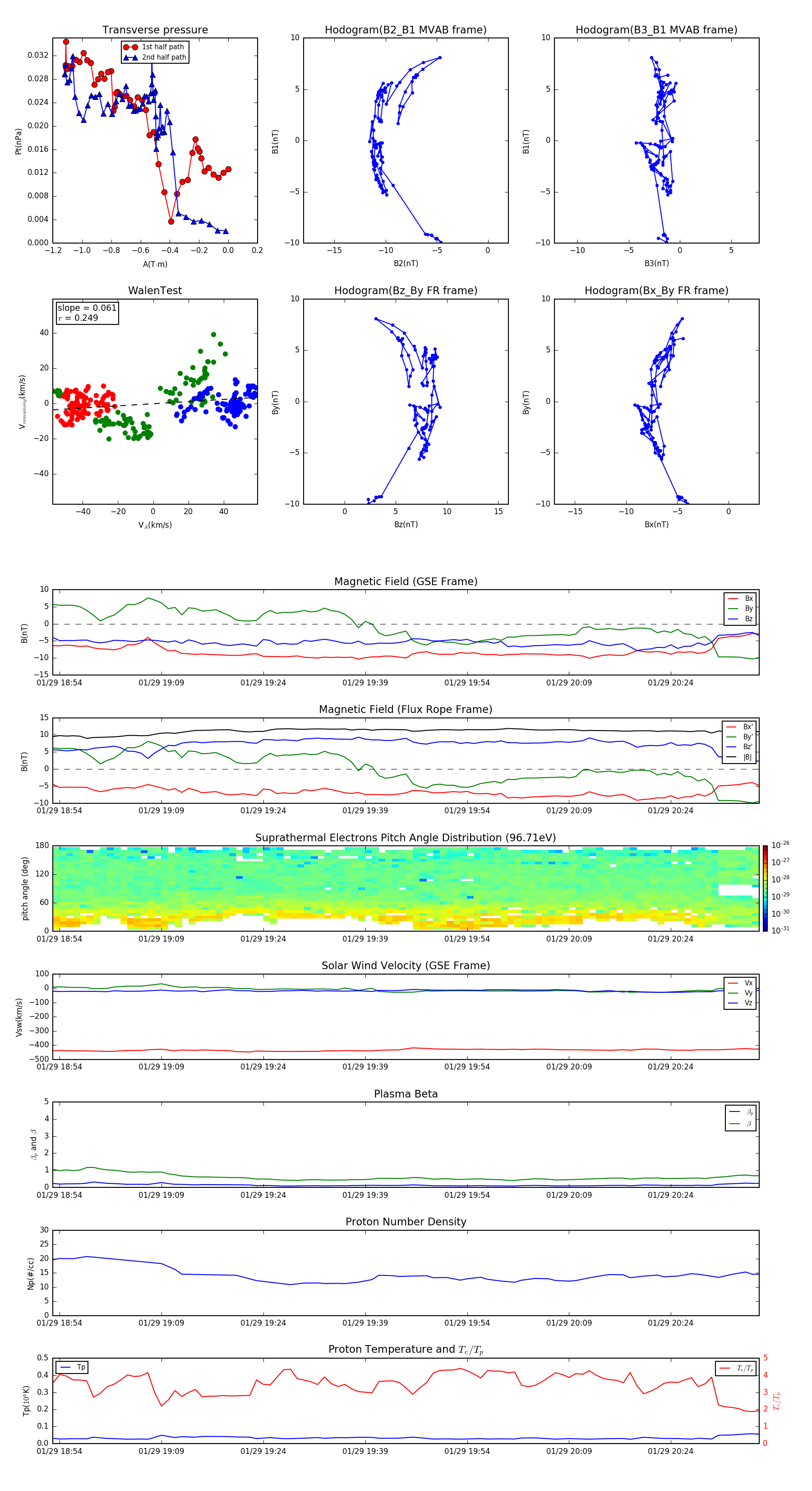
Flux Rope in 2003

Flux Rope Event 2003-01-29 18:53 ~ 2003-01-29 20:37 (105 minutes)


plot