HOME   LIST
‹–   –›

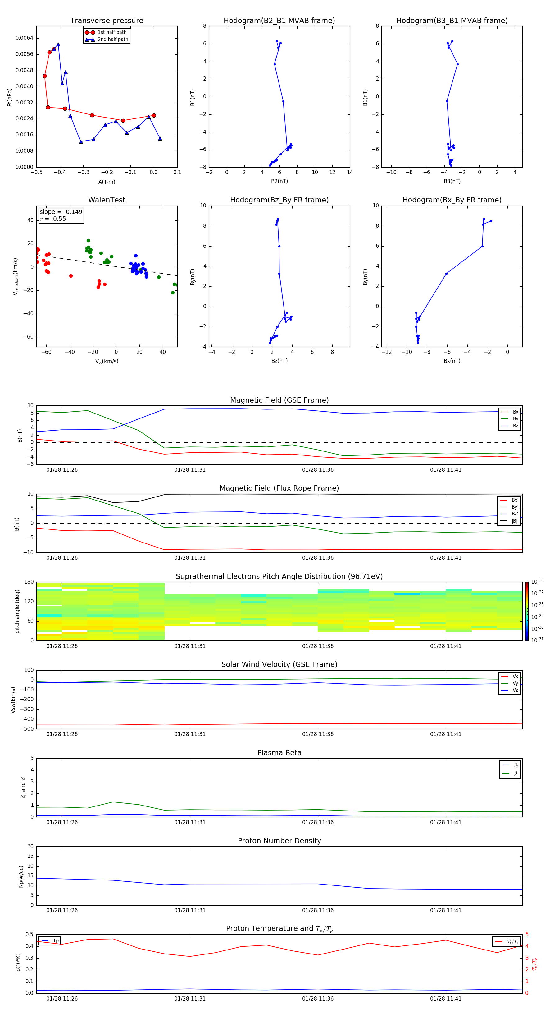
Flux Rope in 2003

Flux Rope Event 2003-01-28 11:25 ~ 2003-01-28 11:44 (20 minutes)


plot