HOME   LIST
‹–   –›

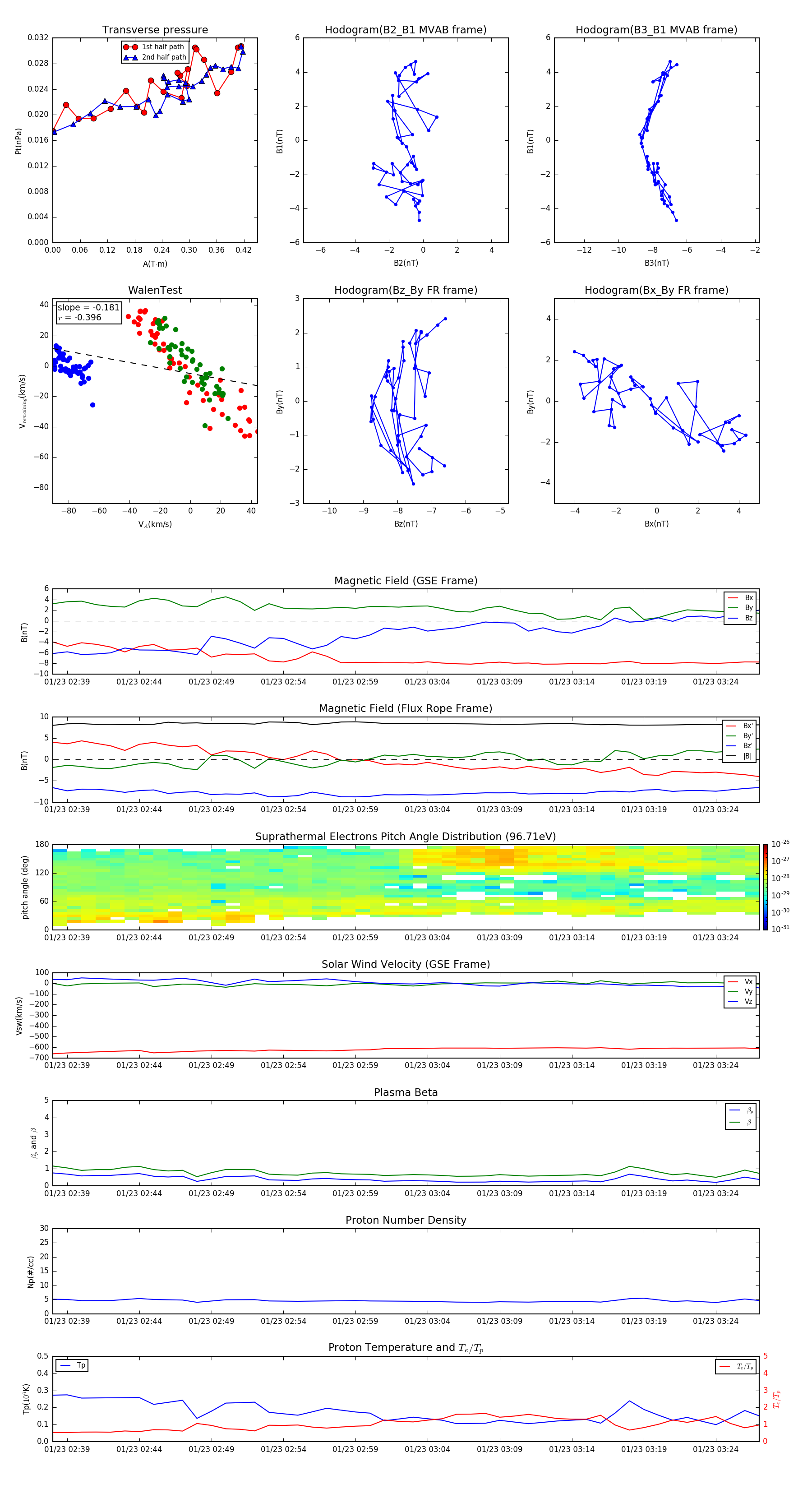
Flux Rope in 2003

Flux Rope Event 2003-01-23 02:38 ~ 2003-01-23 03:27 (50 minutes)


plot