HOME   LIST
‹–   –›

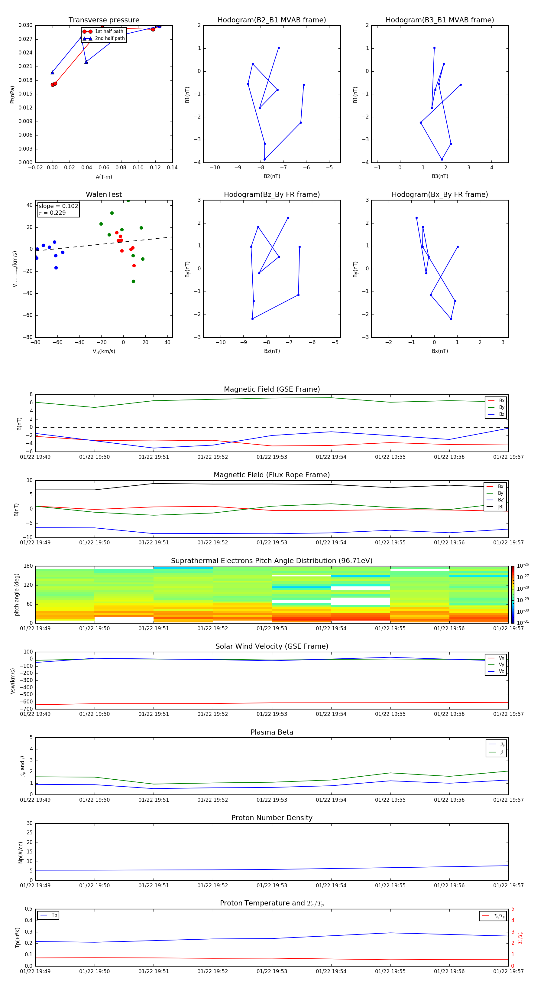
Flux Rope in 2003

Flux Rope Event 2003-01-22 19:49 ~ 2003-01-22 19:57 (9 minutes)


plot