HOME   LIST
‹–   –›

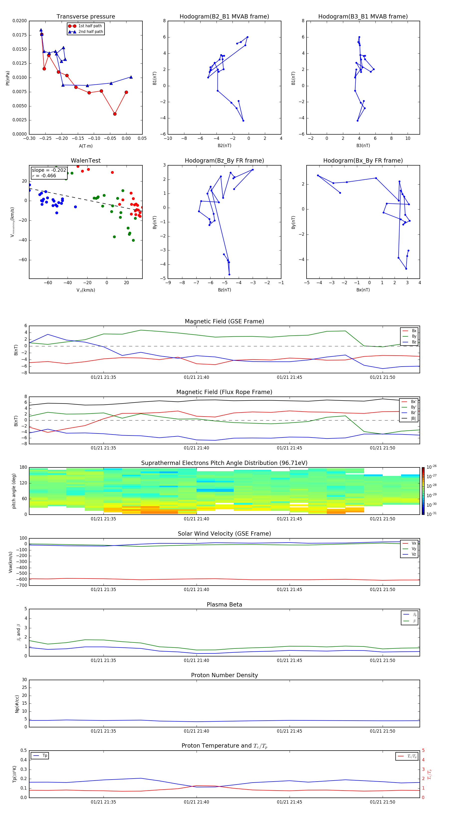
Flux Rope in 2003

Flux Rope Event 2003-01-21 21:31 ~ 2003-01-21 21:52 (22 minutes)


plot