HOME   LIST
‹–   –›

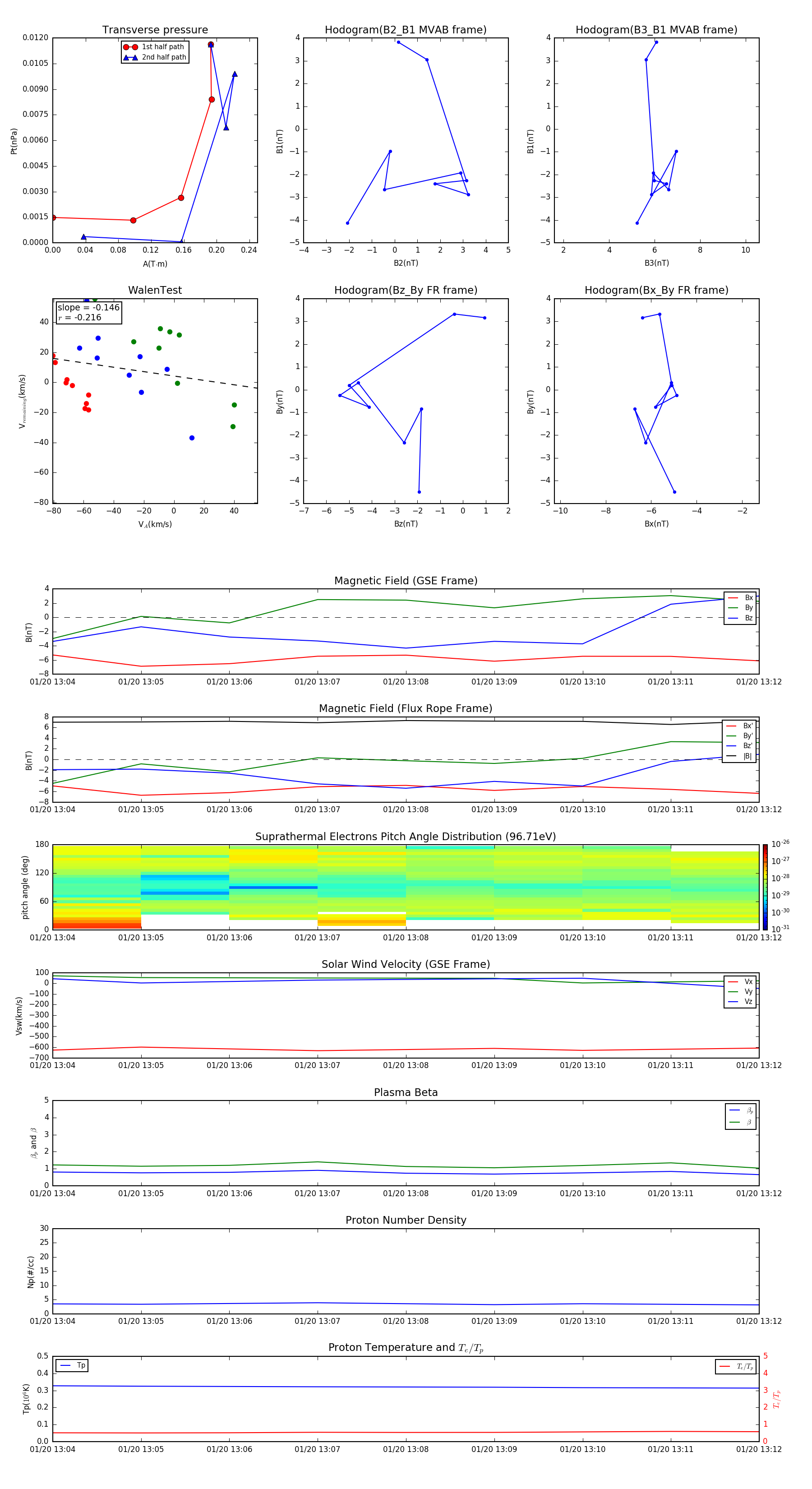
Flux Rope in 2003

Flux Rope Event 2003-01-20 13:04 ~ 2003-01-20 13:12 (9 minutes)


plot