HOME   LIST
‹–   –›

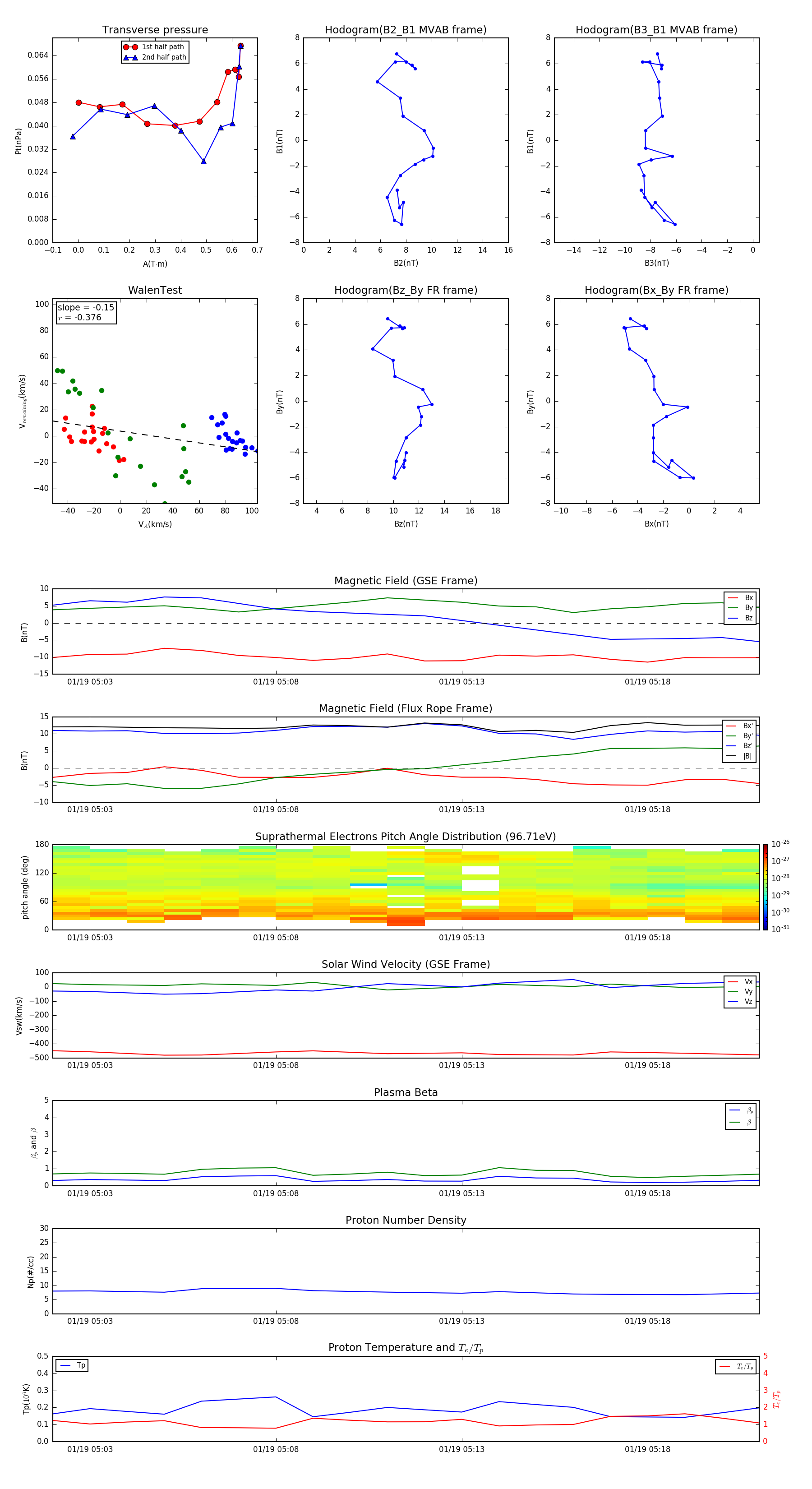
Flux Rope in 2003

Flux Rope Event 2003-01-19 05:02 ~ 2003-01-19 05:21 (20 minutes)


plot