HOME   LIST
‹–   –›

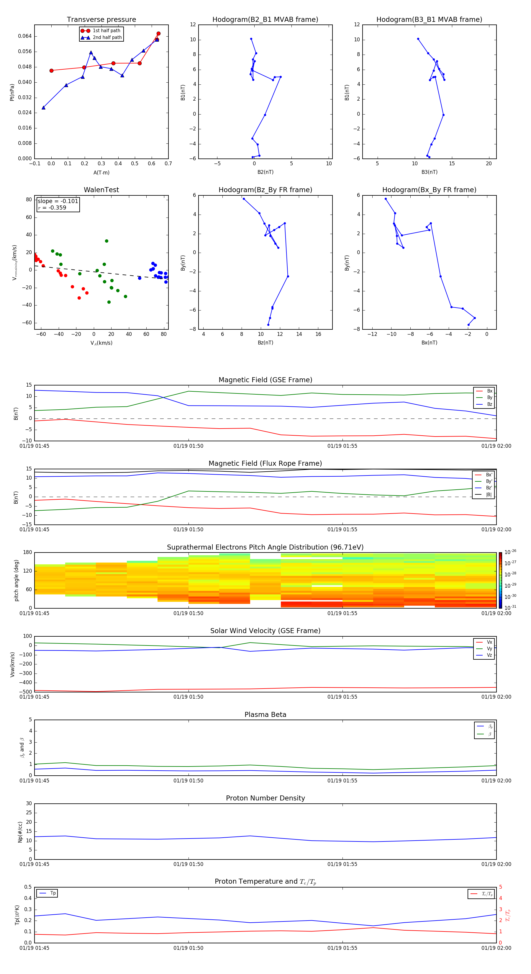
Flux Rope in 2003

Flux Rope Event 2003-01-19 01:45 ~ 2003-01-19 02:00 (16 minutes)


plot