HOME   LIST
‹–   –›

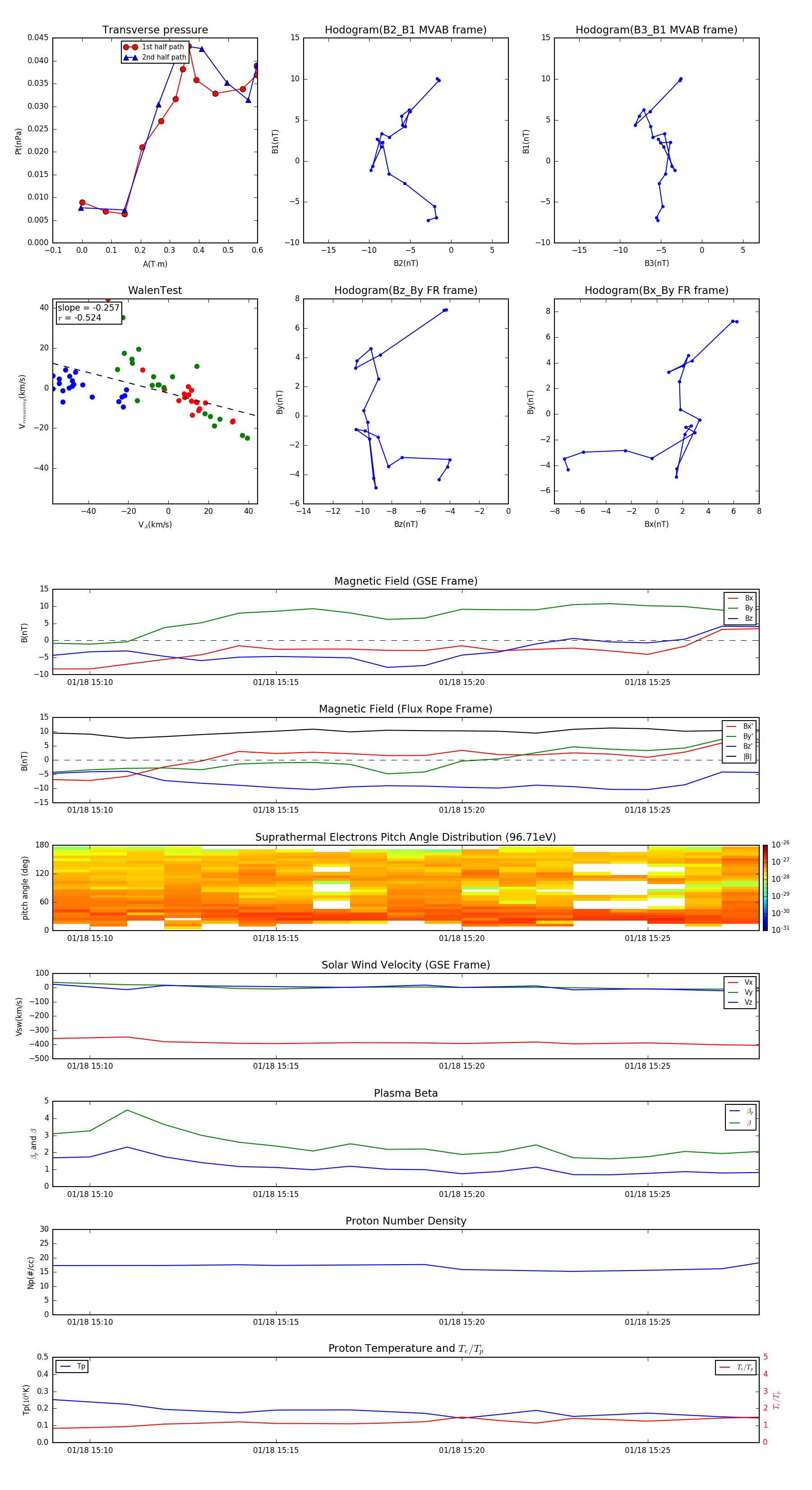
Flux Rope in 2003

Flux Rope Event 2003-01-18 15:09 ~ 2003-01-18 15:28 (20 minutes)


plot