HOME   LIST
‹–   –›

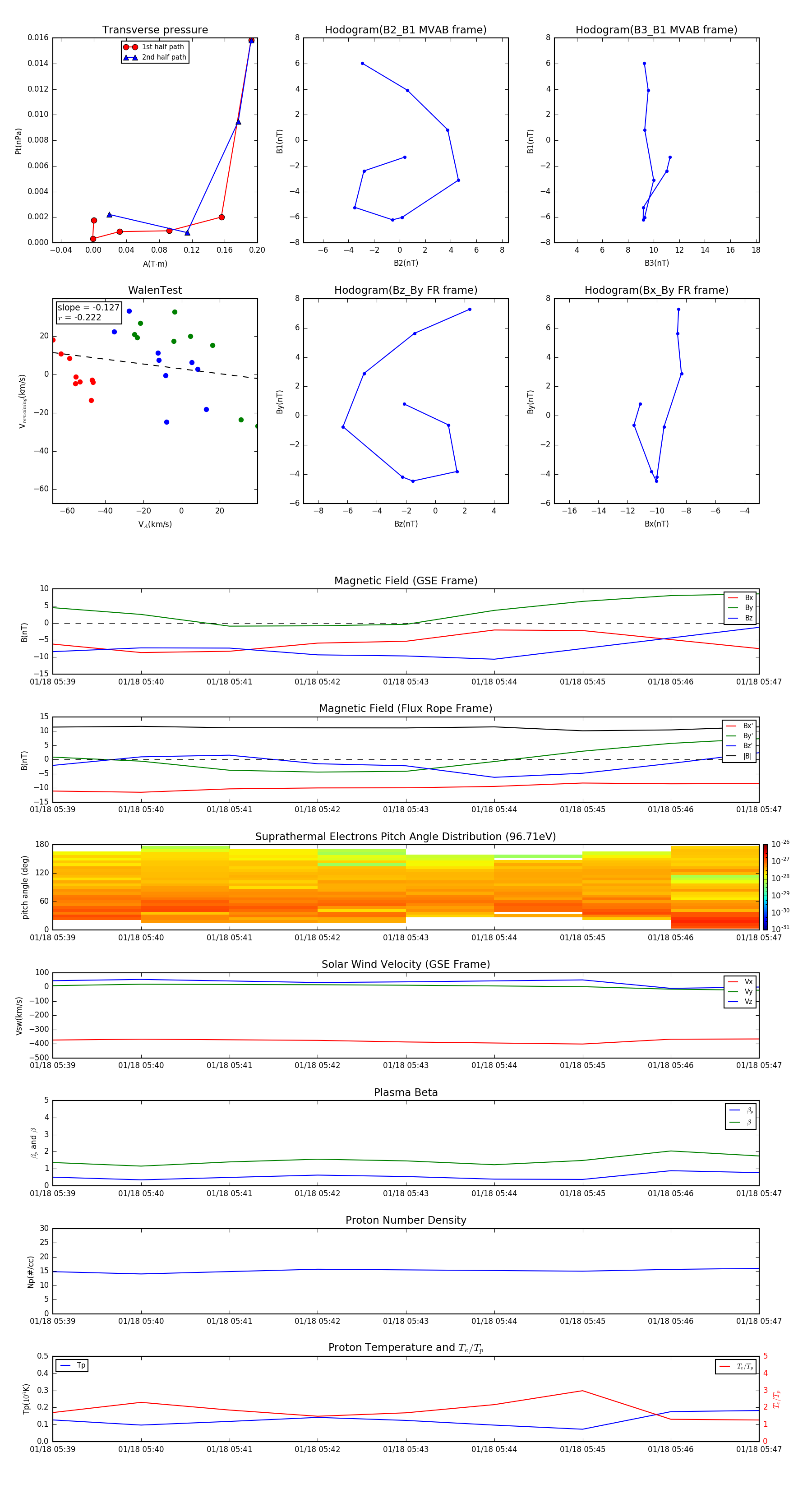
Flux Rope in 2003

Flux Rope Event 2003-01-18 05:39 ~ 2003-01-18 05:47 (9 minutes)


plot