HOME   LIST
‹–   –›

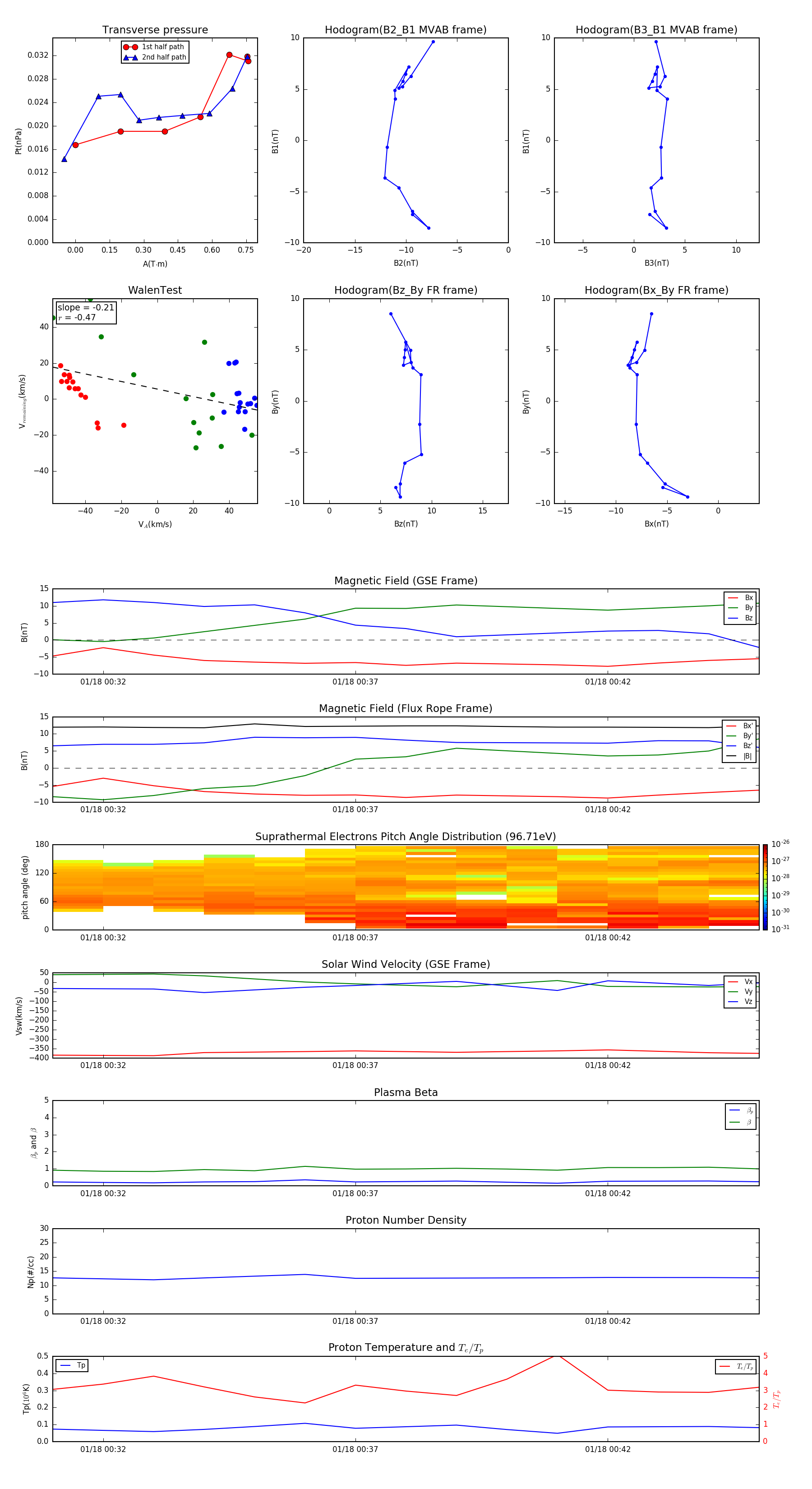
Flux Rope in 2003

Flux Rope Event 2003-01-18 00:31 ~ 2003-01-18 00:45 (15 minutes)


plot