HOME   LIST
‹–   –›

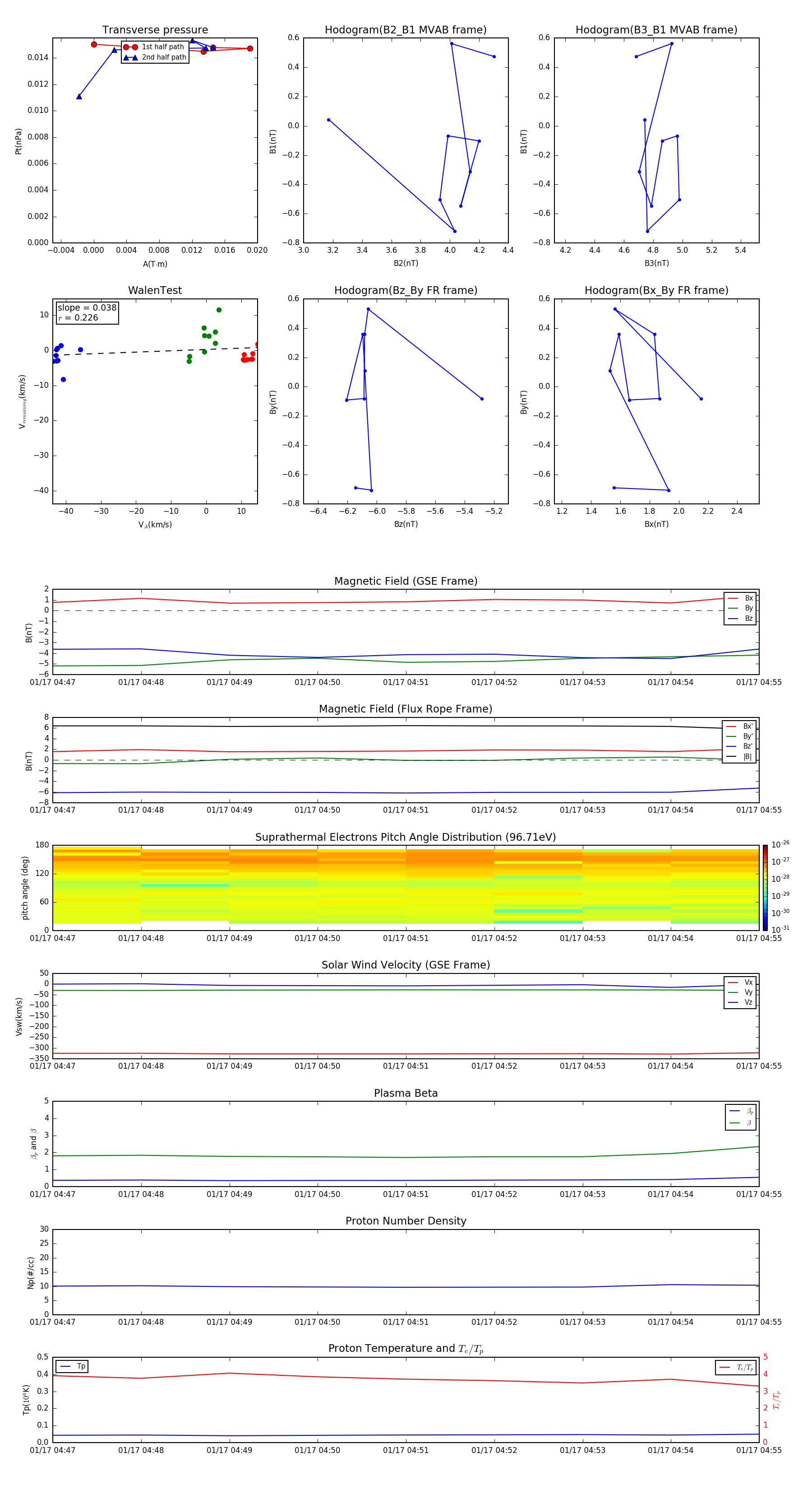
Flux Rope in 2003

Flux Rope Event 2003-01-17 04:47 ~ 2003-01-17 04:55 (9 minutes)


plot