HOME   LIST
‹–   –›

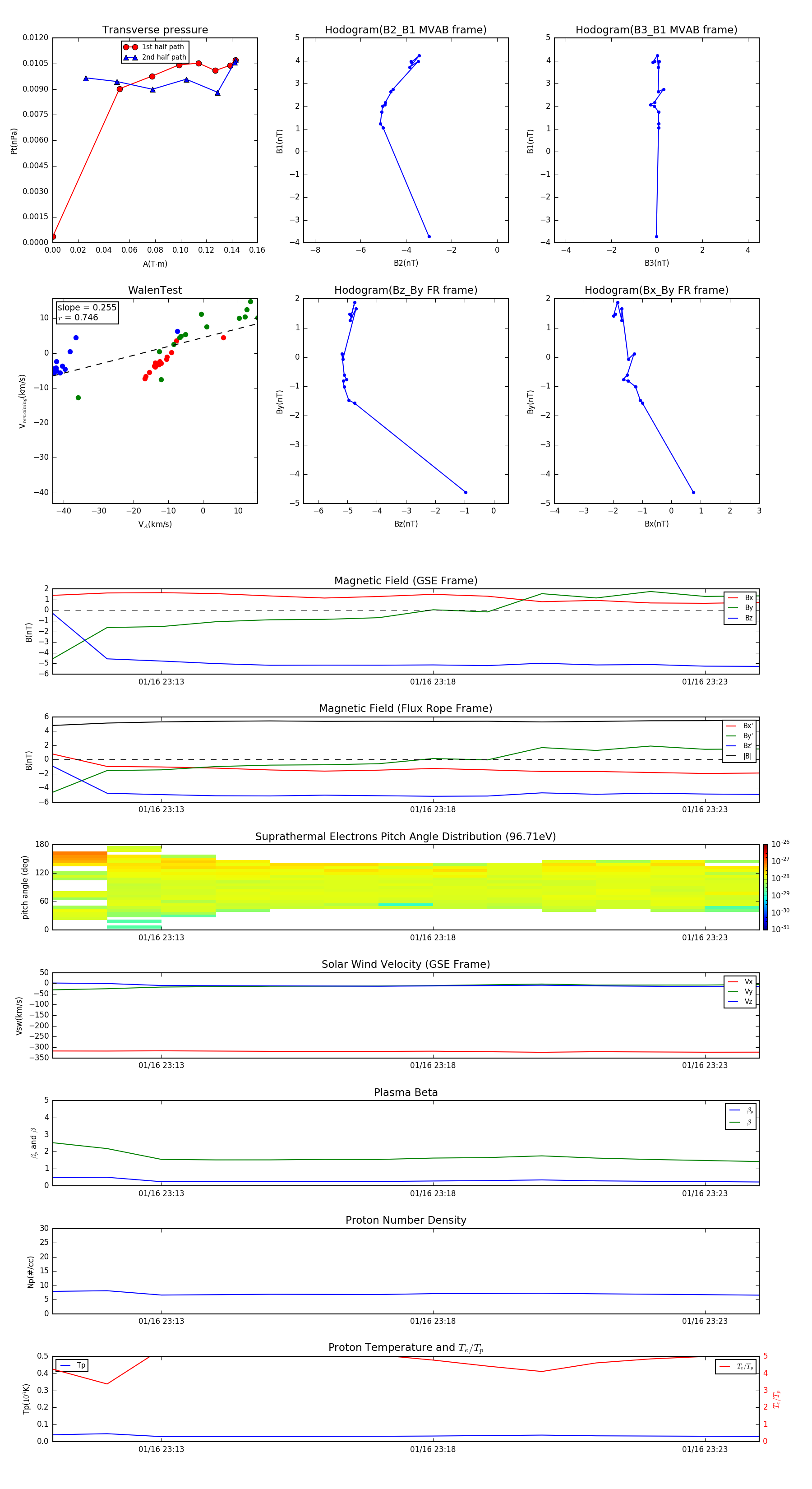
Flux Rope in 2003

Flux Rope Event 2003-01-16 23:11 ~ 2003-01-16 23:24 (14 minutes)


plot