HOME   LIST
‹–   –›

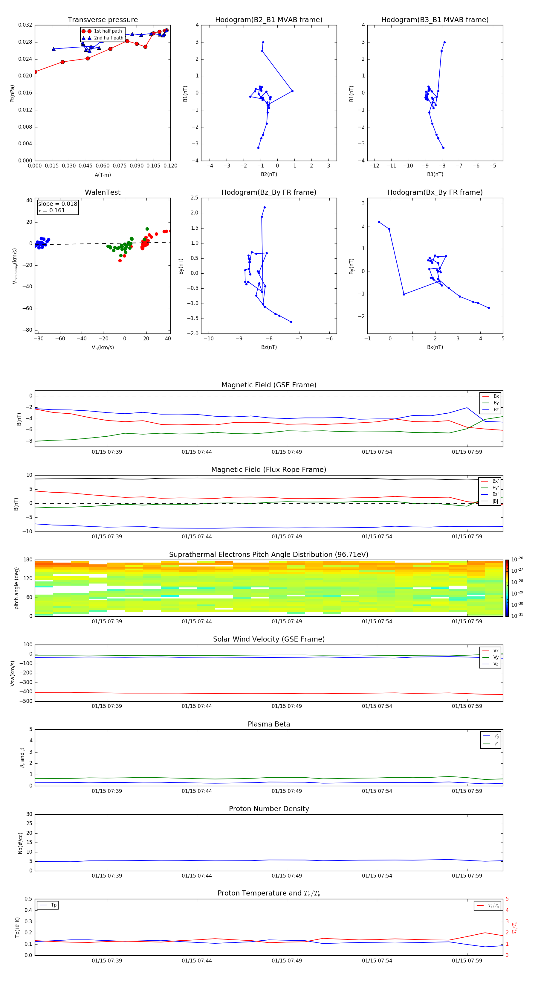
Flux Rope in 2003

Flux Rope Event 2003-01-15 07:35 ~ 2003-01-15 08:01 (27 minutes)


plot