HOME   LIST
‹–   –›

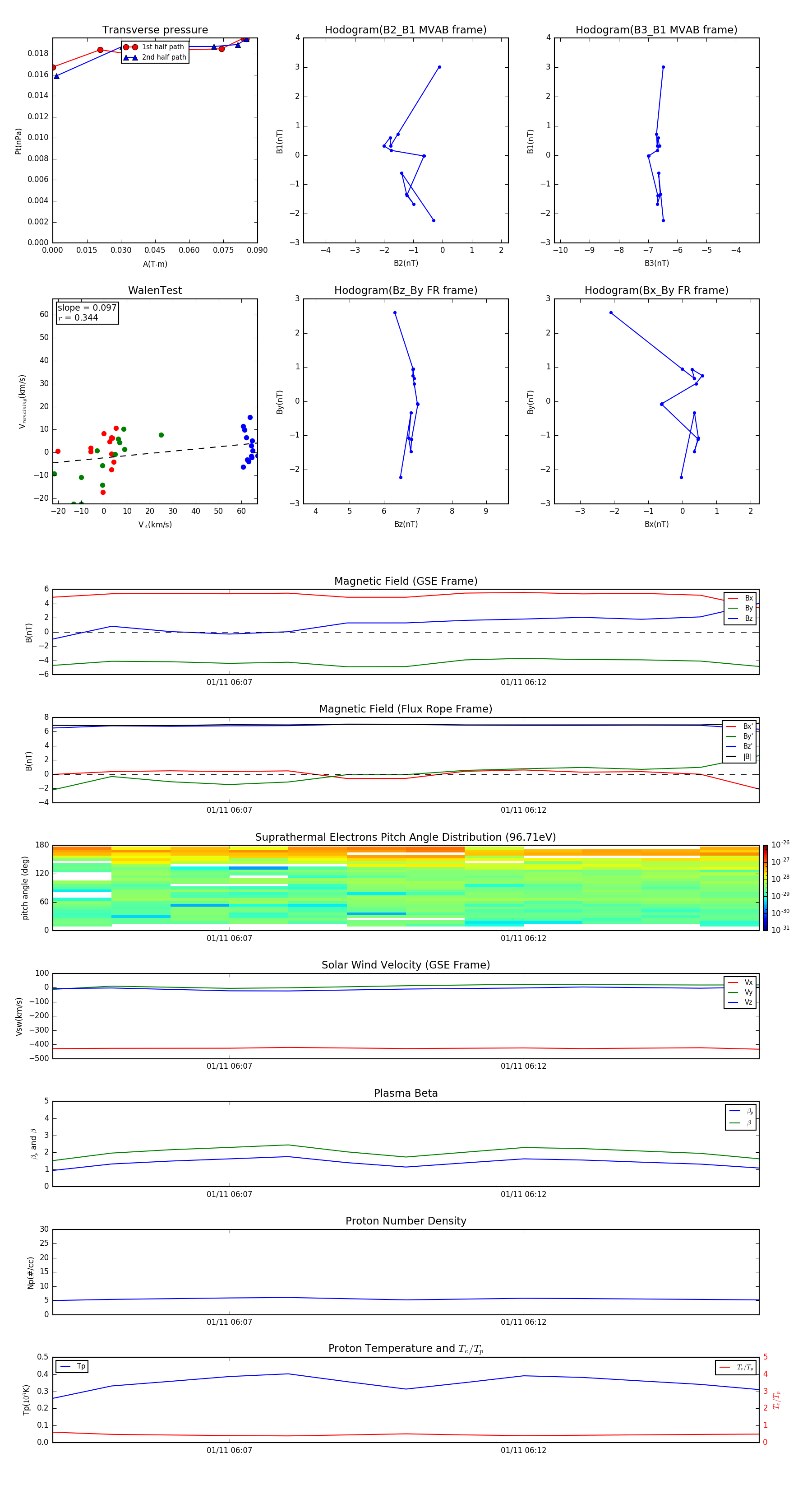
Flux Rope in 2003

Flux Rope Event 2003-01-11 06:04 ~ 2003-01-11 06:16 (13 minutes)


plot