HOME   LIST
‹–   –›

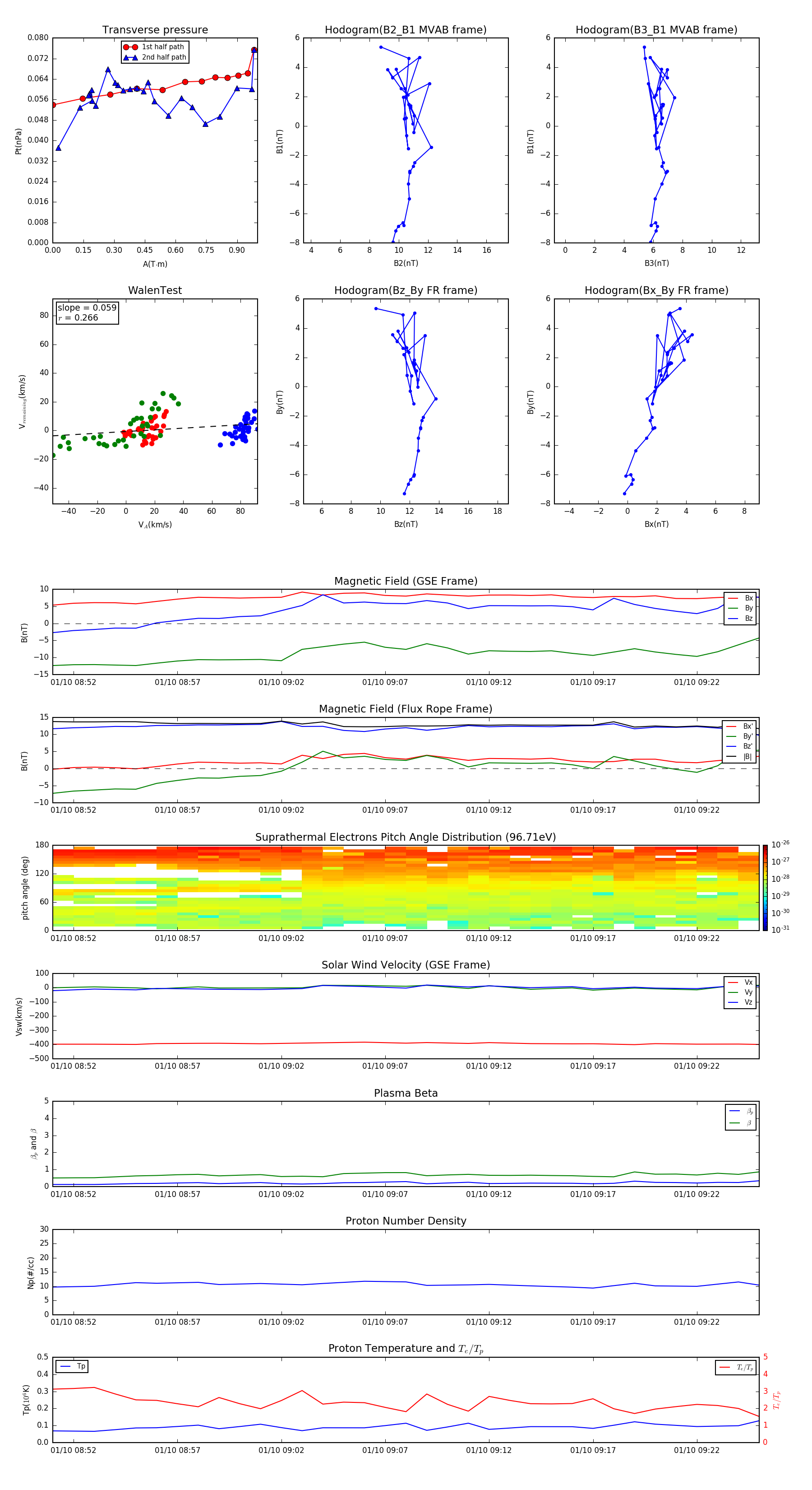
Flux Rope in 2003

Flux Rope Event 2003-01-10 08:51 ~ 2003-01-10 09:25 (35 minutes)


plot