HOME   LIST
‹–   –›

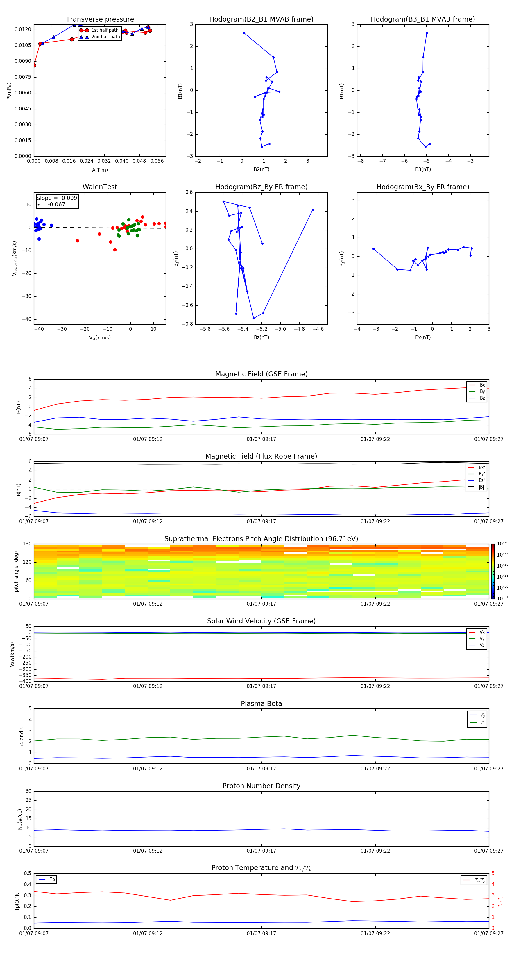
Flux Rope in 2003

Flux Rope Event 2003-01-07 09:07 ~ 2003-01-07 09:27 (21 minutes)


plot