HOME   LIST
‹–   –›

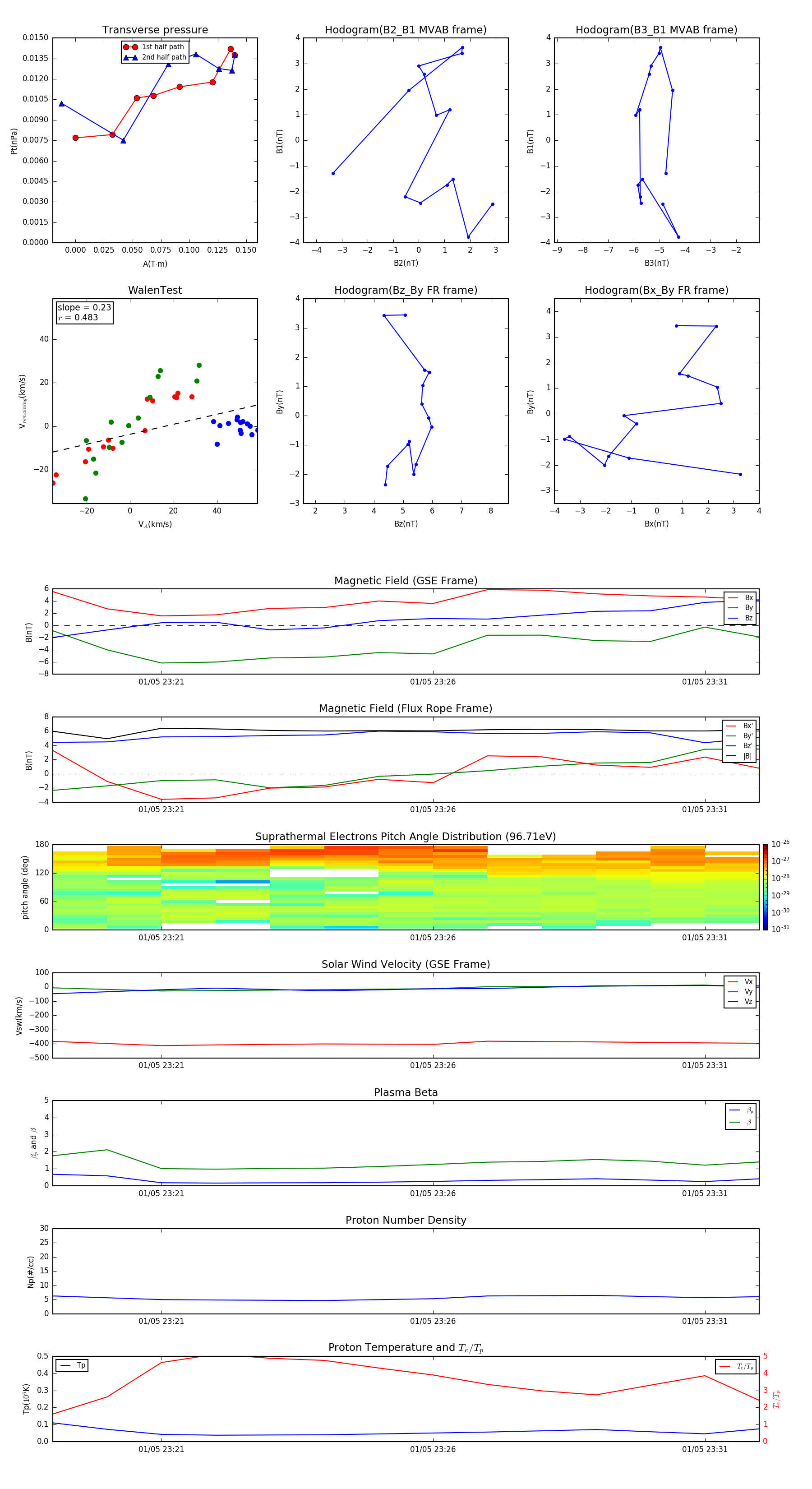
Flux Rope in 2003

Flux Rope Event 2003-01-05 23:19 ~ 2003-01-05 23:32 (14 minutes)


plot