HOME   LIST
‹–   –›

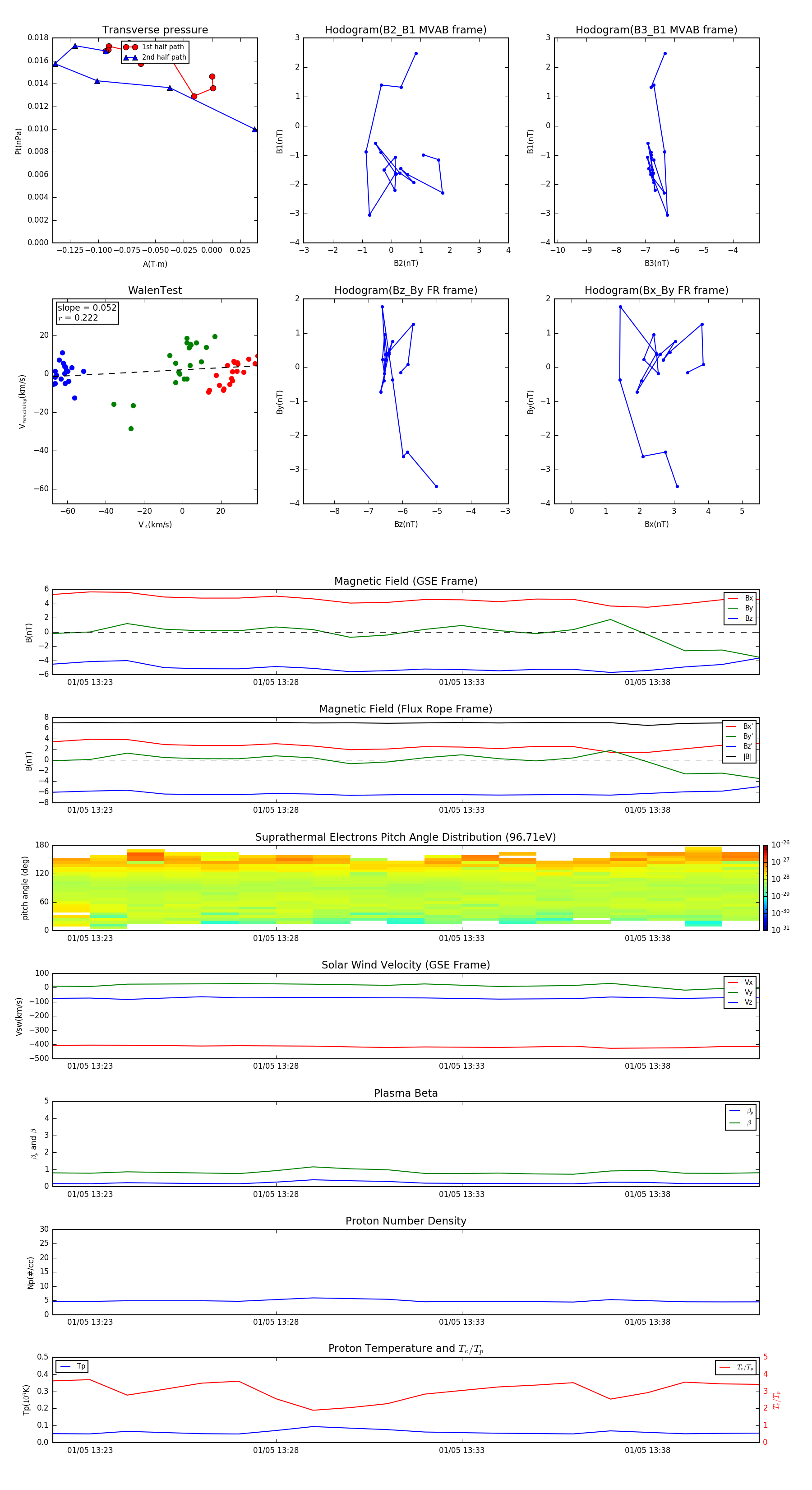
Flux Rope in 2003

Flux Rope Event 2003-01-05 13:22 ~ 2003-01-05 13:41 (20 minutes)


plot