HOME   LIST
‹–   –›

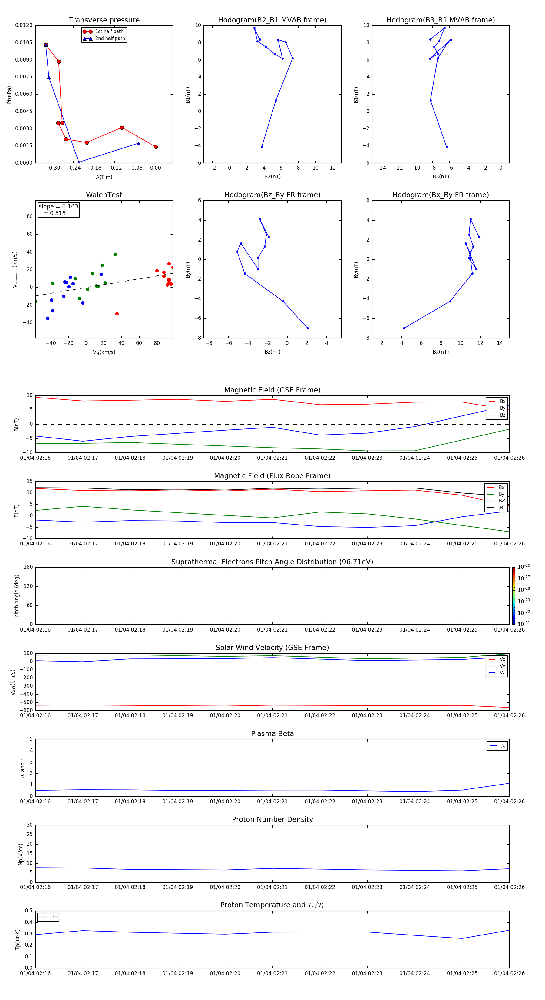
Flux Rope in 2003

Flux Rope Event 2003-01-04 02:16 ~ 2003-01-04 02:26 (11 minutes)


plot