HOME   LIST
‹–   –›

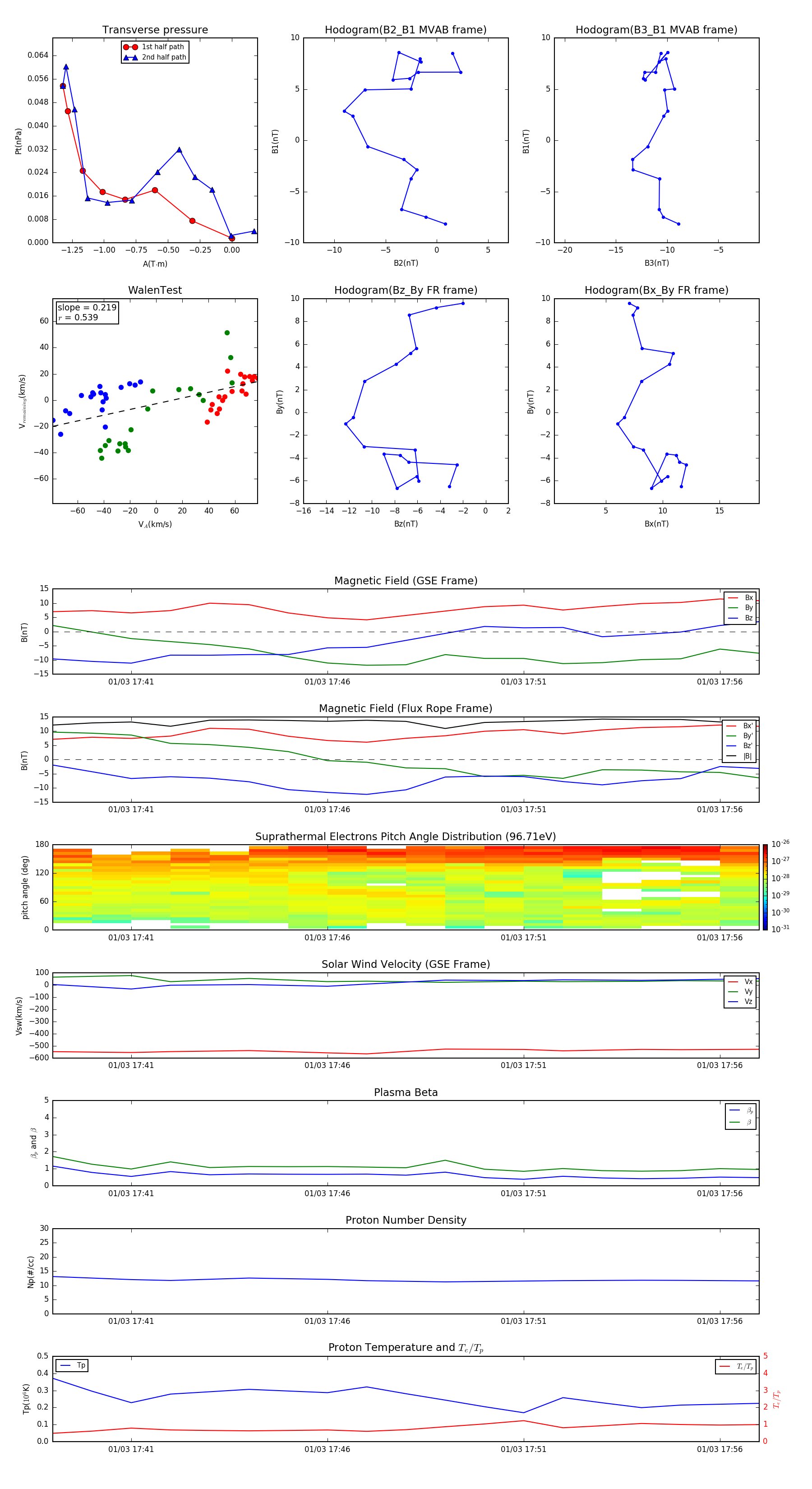
Flux Rope in 2003

Flux Rope Event 2003-01-03 17:39 ~ 2003-01-03 17:57 (19 minutes)


plot