HOME   LIST
‹–   –›

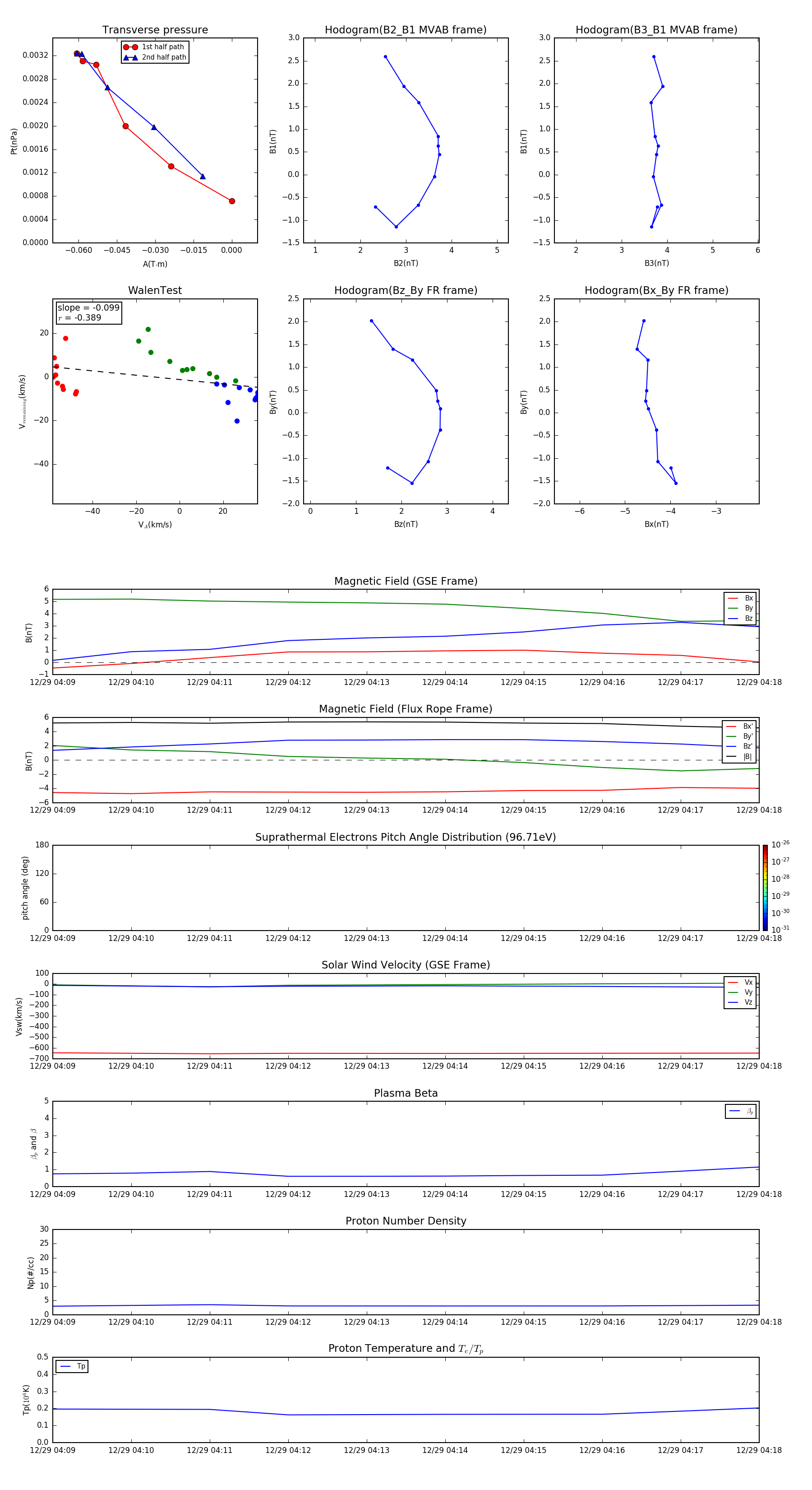
Flux Rope in 2002

Flux Rope Event 2002-12-29 04:09 ~ 2002-12-29 04:18 (10 minutes)


plot