HOME   LIST
‹–   –›

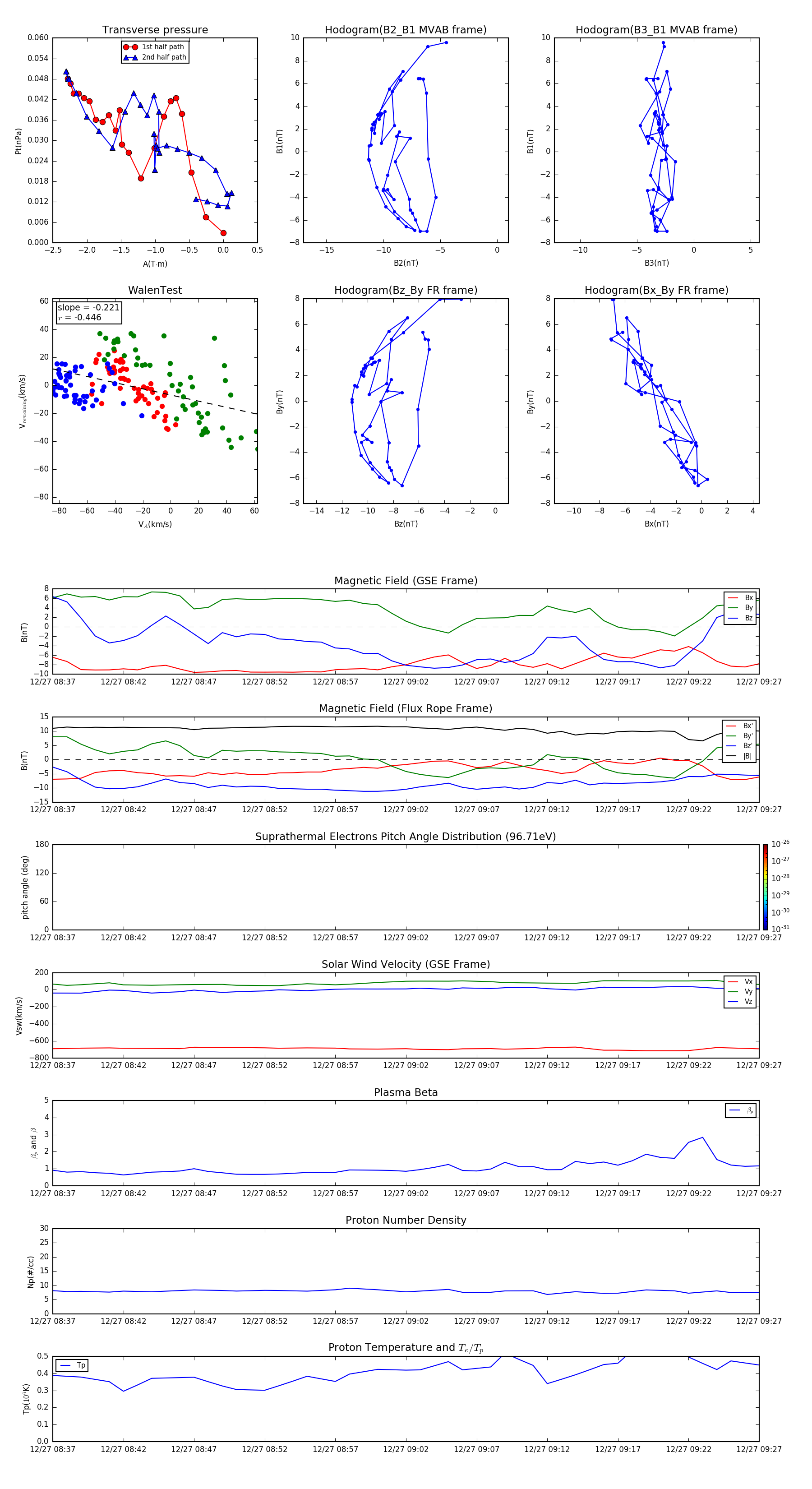
Flux Rope in 2002

Flux Rope Event 2002-12-27 08:37 ~ 2002-12-27 09:27 (51 minutes)


plot