HOME   LIST
‹–   –›

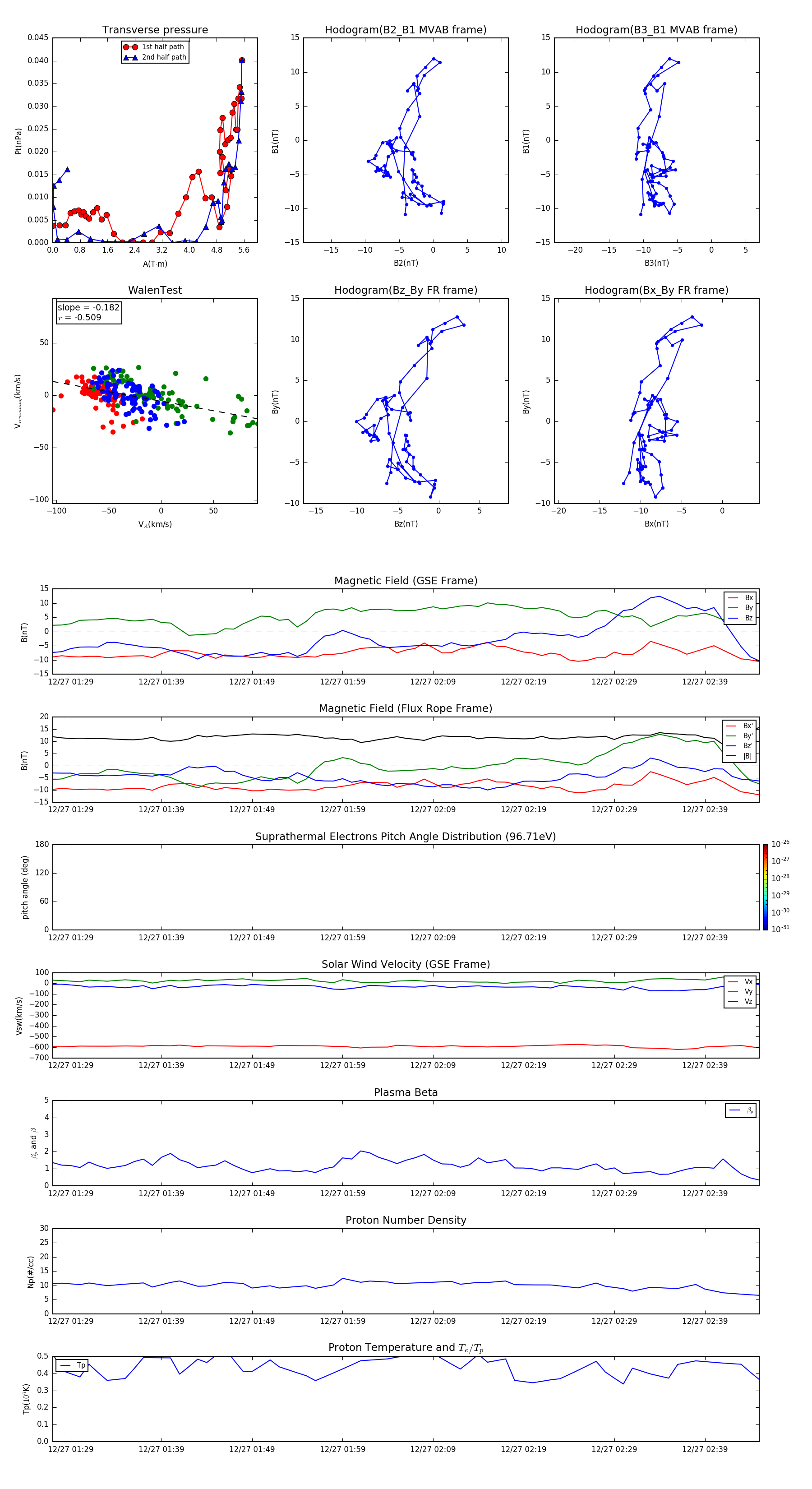
Flux Rope in 2002

Flux Rope Event 2002-12-27 01:27 ~ 2002-12-27 02:45 (79 minutes)


plot