HOME   LIST
‹–   –›

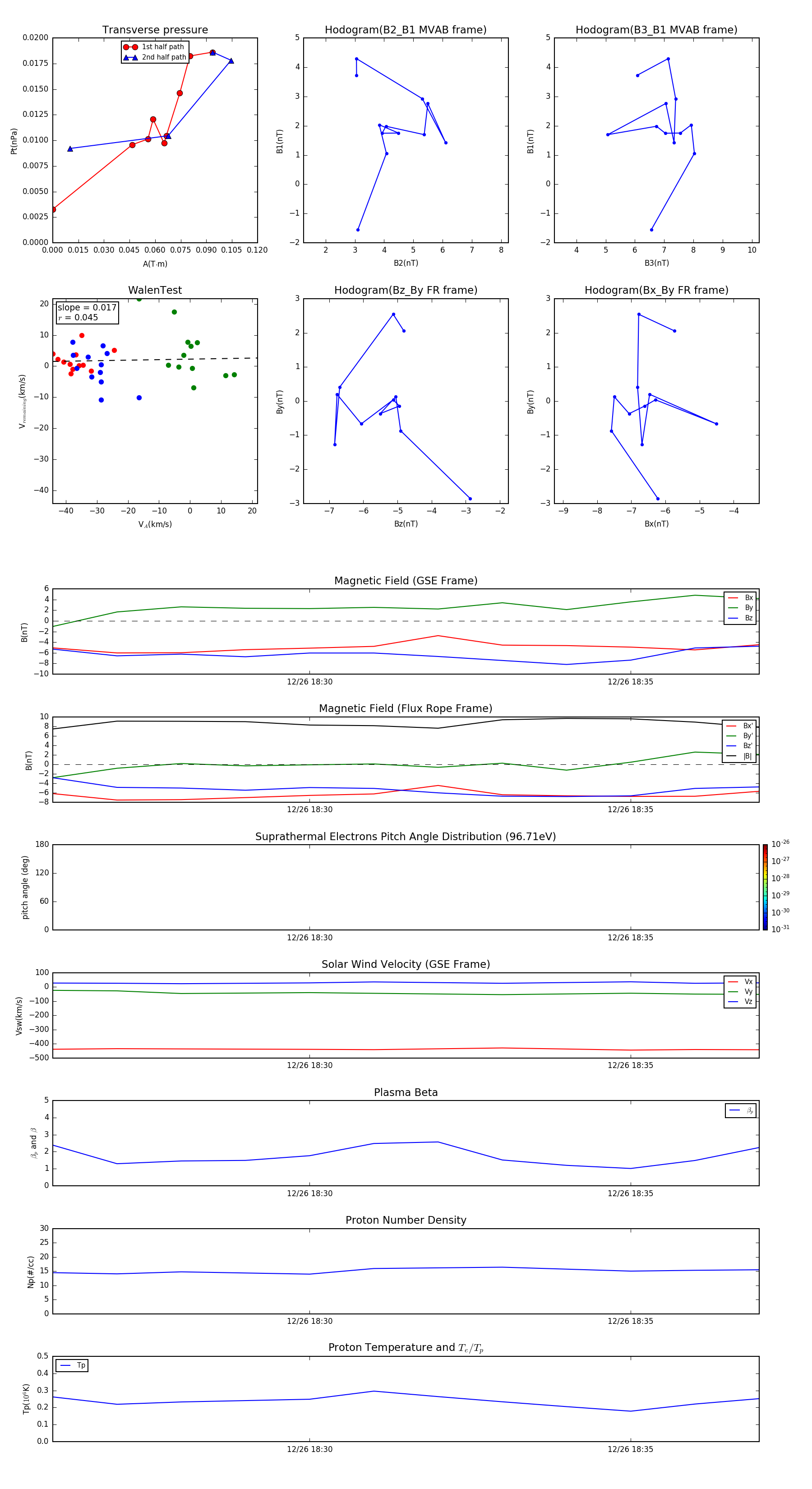
Flux Rope in 2002

Flux Rope Event 2002-12-26 18:26 ~ 2002-12-26 18:37 (12 minutes)


plot