HOME   LIST
‹–   –›

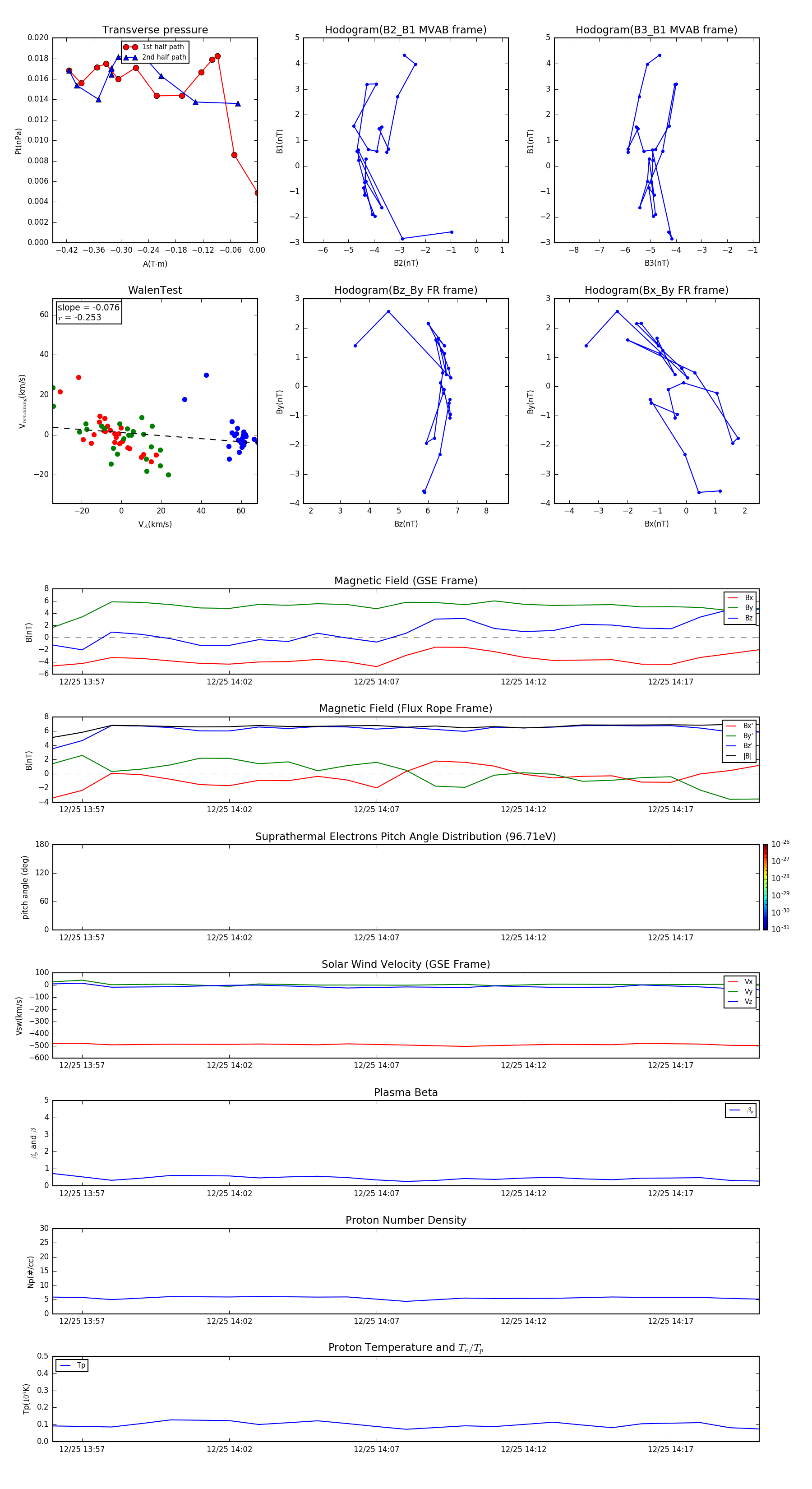
Flux Rope in 2002

Flux Rope Event 2002-12-25 13:56 ~ 2002-12-25 14:20 (25 minutes)


plot